| 点击下方切换 | |||
| 2025考试大纲 | 大纲变动说明 | 2025教材变动 | 教材变动说明 |
在这个干燥的冬日,临近春节前,中医执业医师的考试大纲终于公布了。相比较来看,整体的变动不算很大,一起来看看吧。
扫描二维码进入专属备考群,群内免费同步考试大纲变动pdf!
一、2025年中医执业医师资格考试大纲变化整体情况
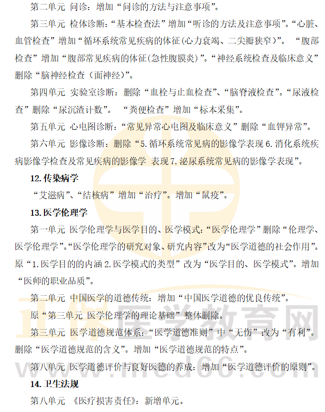
二、2025年中医执业医师资格考试大纲具体科目变动情况

以上就是2025年中医执业医师考试大纲变动情况的大致汇总,从以上内容推测,除个别科目外,今年教材的变化可能不会非常大,但具体内容如何变化还要等教材下发。针对此次大纲的“变革”,参加2025年考试的小伙伴们一定要提前开始备考,内容的增加也意味着考试难度的增加。针对此次变革,咱们医学教育网的各位老师也会制定一套适合新大纲内容的课程供大家学习,为大家保驾护航,顺利通过考试!
获取完整版考试大纲+变动
想要免费领取完整版2025年中医执业医师考试大纲及变动?赶快扫码添加专属微信老师,还可以咨询更多关于2025年中医执业医师考试报考、免费资料领取以及课程优惠等问题,快快开启你的2025年中医执业医师考试备考之路!
面对今年考试大纲及变动隐患,考生们如何在有限时间内高效应对,确保复习精准无误?答案在于选择一套与新版大纲及教材完全同步的高质量网校课程。我们的网校课程、习题、资料均严格按照2025年新版考试大纲及教材精心编排,确保您接触到的每一个知识点、每一道习题,都与实际考试保持高度一致。
更重要的是,网校资深教师团队在授课过程中,将精准聚焦变动内容,以丰富的教学经验与敏锐的专业洞察,帮助您快速把握新增考点、理解修订要点。他们将为您理清知识脉络,提炼核心要义,让您在跟随老师的教学节奏中,轻松完成复习规划,无需额外耗费精力去对比核实变动详情,让备考之路更加省时省力,高效直达目标!
考生关注:
【完整版】2025年中医执业医师实践技能+综合笔试考试大纲下载

- · 【有变动】2026年中医执业医师《实践技能》教材有细节变动!
- · 【答疑】2026中医执业医师考试报名系统毕业学校|工作单位增补方法
- · 1月26日起,山东济南2026年中医执业医师考试报名备案开始!
- · 【关注】2026年中医执业医师考试报名学历证明如何开具?
- · 山东济南商河县2026年中医执业医师考试报名备案1月27日开始!
- · 山东济南南山区2026年中医执业医师考试报名备案2月2日开始!
- · 【报名】2026年中医执业医师考试报名资格自查初审系统上线!
- · 2026年中医执业医师报考条件有哪些科目要求
- · 【深度解读】2025中医执业医师综合笔试考试各单元考情分析
- · 【深度解读】2025年中医医师实践技能考试考情分析






















扫一扫立即下载


