衡水市2021年中医执业医师考试《考生未接种新冠肺炎疫苗情况说明》下载,具体文件下载医学教育网小编搜集整理如下:
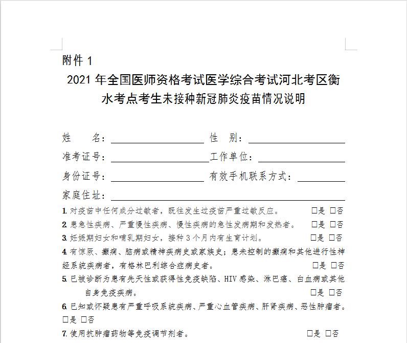
附件: 2021年全国医师资格考试医学综合考试河北考区衡水考点考生未接种新冠肺炎疫苗情况说明

【考前锦囊】2021年中医执业医师综合笔试高性价比考点300条
“衡水市2021年中医执业医师考试《考生未接种新冠肺炎疫苗情况说明》下载”文章医学教育网小编搜集整理,更多医考信息、备考资料、模拟试题请关注医学教育网。

学员讨论(0)
相关资讯
- · 考生速看:云南保山2025年中医执业医师综合笔试考前注意事项
- · 云南保山考点2023年中医执业医师综合笔试(二试)考生须知
- · 云南保山考点2023年中医执业医师考试综合笔试(二试)考生须知
- · 云南省保山考点2023年中医执业医师考试综合笔试(一试)考生须知
- · 山东省济南考点召开2023年医师实践技能考试考务暨培训工作会议
- · 2023年中医执业医师实践技能考试佛山市中医院基地考试指南
- · 2023年云南省保山考点中医执业医师资格实践技能考试考生须知
- · 江西省南丰考点2023年中医执业医师资格实践技能考试准考证打印入口开通
- · 江西省鹰潭市2023年中医执业医师实践技能考试准考证打印入口开通
- · 山东省潍坊考点网上打印2023年中医执业医师资格实践技能考试准考证通知












扫一扫立即下载


