知识点1:

八纲辨证



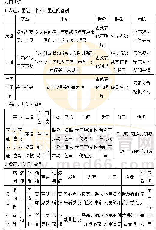
【练习题】1.表证与里证的鉴别要点是
A.恶寒发热是否并见
B.寒热的喜恶程度
C.小便清长或短赤
D.面色的白与赤
E.脉象的有力与否
【正确答案】A
【答案解析】外感病中,发热恶寒同时并见者属表证;但热不寒或但寒不热者属里证;寒热往来者属半表半里证。
本题知识点:八纲辨证
声明:本文为正保医学教育网原创整理,转载请注明来源正保医学教育网
利用碎片化时间,每天几分钟随时随地快速记忆考点、掌握答题技巧!备考抢分大作战,医考必胜!
还等什么?加入“医考爱打卡”,和所有医考生一起奋战吧!学习是一种习惯,让好习惯从今天开始!
医考生宝藏刷题神器如何拥有?
扫描下方二维码即可免费体验↓

备考专区:
看课刷题两不误!2024中医执业医师医考爱打卡刷题神器第四期开通!
【专题打卡】2024中医执业医师技能实战演练「5月技能打卡」上线了!

学员讨论(0)
相关资讯
- · 2024年中医执业医师各单元分值如何分配?
- · 广西柳州考点关于领取2025年中医执业医师考试报考毕业证通知
- · 黑龙江牡丹江考点2025年中医执业医师实践技能考试网上缴费公告
- · 【4月备考】2025中医执业笔试知识点专题打卡:开启高效备考之旅
- · 2025年黑龙江鸡西考点中医执业医师实践技能考试网上缴费时间
- · 2025年黑龙江绥化考点中医执业医师实践技能考试网上缴费通知
- · 2025年黑龙江双鸭山考点中医执业医师实践技能考试网上缴费时间
- · 2025年黑龙江哈尔滨双城市中医执业医师实践技能考试网上缴费通知
- · 2025年黑龙江佳木斯考点中医执业医师实践技能考试网上缴费通知
- · 2025年黑龙江伊春考点中医执业医师实践技能考试网上缴费安排














扫一扫立即下载


