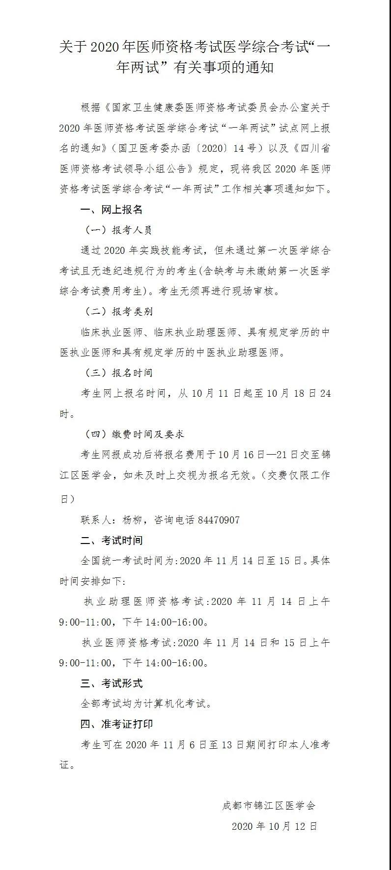
2020年成都锦江区考点中医执业医师二试准考证什么时候打印?很多人都想知道,医学教育网小编整理下文,希望可以帮助到大家。

小编推荐:
国家医学考试网2020年中医执业医师综合笔试“一年两试”报名开始了!
上文“2020年成都锦江区考点中医执业医师二试准考证什么时候打印”由医学教育网整理,更多医考信息、政策新闻、备考干货请关注医学教育网。

学员讨论(0)
相关资讯
- · 江西省2025年中医执业医师综合笔试考前注意事项
- · 广东江门2025年中医执业医师综合笔试准考证8月15日起打印!
- · 湖南省2025年中医执业医师综合笔试准考证8月15日起打印!
- · 甘肃平凉2025年中医执业医师笔试准考证8月16日起打印!
- · 黑龙江省2025年中医执业医师实践技能考试基地安排已确定!
- · 浙江省2025年中医执业医师实践技能准考证打印入口6月6日开通
- · 浙江宁波考点2025年中医执业医师实践技能网上缴费时间
- · 海南省三亚市2025年中医执业医师现场审核时间
- · 2025年云南昆明中医执业医师考生报名审核须知
- · 贵州六盘水考点2025年中医执业医师现场审核时间及材料要求













扫一扫立即下载


