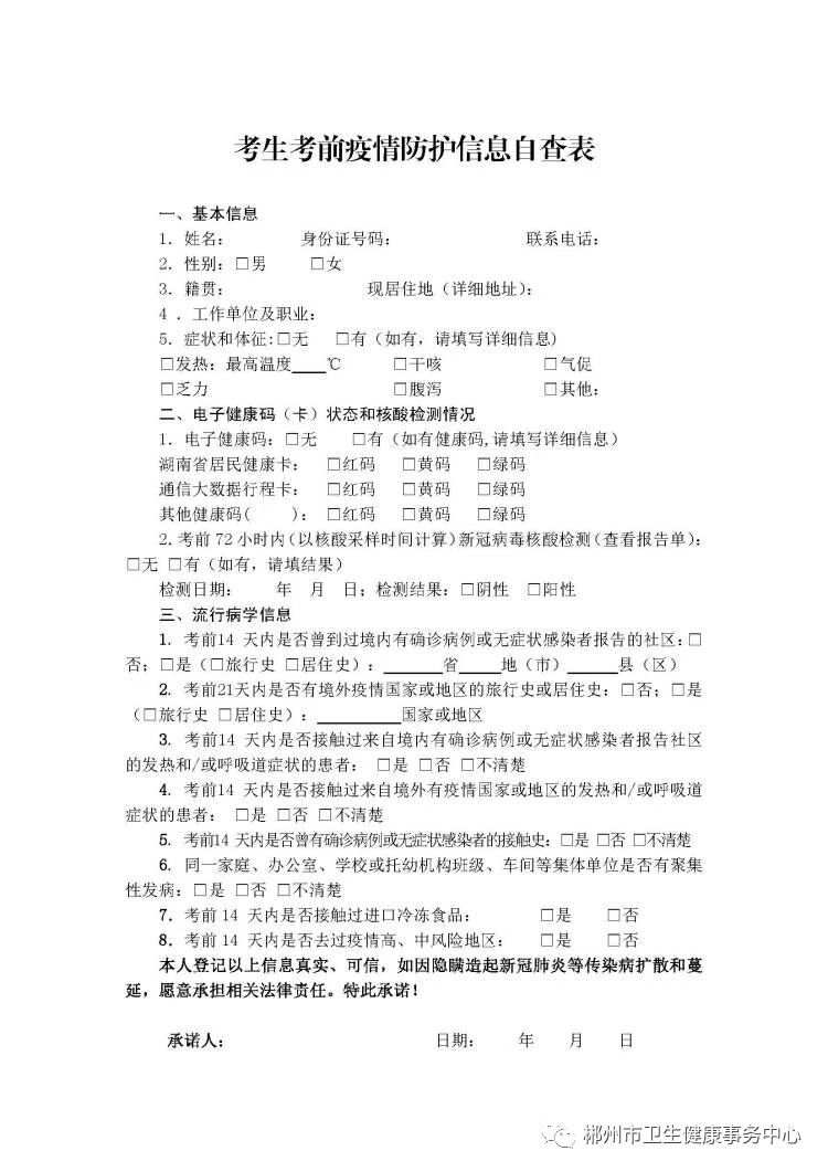
关于“2021年中医助理医师考试郴州考点综合笔试《考生考前疫情防护信息自查表》下载”的内容,医学教育网小编得知很多考生比较关心,为此小编搜集整理了相关官方文件,详情如下:
请在郴州考点参考的考生务必将《考生考前疫情防护信息自查表》填写完整,并于考试当天入场前交到防疫组相关工作人员手上,请各位考生相互转告。

以上关于“2021年中医助理医师考试郴州考点综合笔试《考生考前疫情防护信息自查表》下载”的问题,由医学教育网小编解答,想了解更多医学考试信息、复习资料、备考干货请关注医学教育网。
【考前热点】
考试现场早知道!2021年中医执业助理医师考试注意事项、考场技巧等问题解答

学员讨论(0)
相关资讯
- · 2023年中医执业助理医师实践技能考试佛山市中医院基地考试指南
- · 云南省保山考点2023年中医执业助理医师资格实践技能考试考生须知
- · 江西省南丰考点2023年中医执业助理医师实践技能考试准考证打印入口开通
- · 2023年江西省鹰潭市中医助理医师实践技能考试准考证打印入口开通
- · 江西考区2023年中医执业助理医师资格实践技能考试准考证打印入口开通
- · 内蒙古突泉县卫健委完成2023年中医执业助理医师考试报名现场初审工作
- · 内蒙古乌兰浩特市圆满完成2023年中医执业助理医师资格考试审核工作
- · 内蒙古乌兰浩特市2023年中医执业助理医师考试资格审核时间安排
- · 山东省日照考点2022年中医执业助理医师资格证书领取时间/领取地点
- · 河南省鹤壁考点2023年中医执业助理医师考试现场审核时间安排












扫一扫立即下载


