APP下载

扫一扫,立即下载

医学教育网APP下载

开发者:1

苹果版本:1

安卓版本:1

应用涉及权限:查看权限 >

APP:隐私政策:查看政策 >

微 信
医学教育网微信公号

官方微信Yishimed66

24小时客服电话:010-82311666
您的位置:医学教育网 > 助理医师考试 > 考试时间 > 正文

2020执业助理医师笔试考试科目

2019-12-19 17:16 医学教育网
|

热点推荐

——●●●聚焦热点●●●——
技能缴费>> 搞分秘籍>> 大纲教材>>

2020执业助理医师笔试考试科目都有哪些?相信很多人都想知道,相信大家看了下面这篇文章就会明白了。

(一)西医类医师资格考试医学综合笔试方案及内容

西医类医师资格考试医学综合笔试测试内容、考试形式以国家卫生健康委员会医师资格考试委员会审定颁布的《医师资格考试大纲》为依据。临床、口腔、公共卫生执业医师和执业助理医师以及乡村全科执业助理医师资格考试方案及内容见表5—表8

医师资格考试医学综合笔试方案及内容

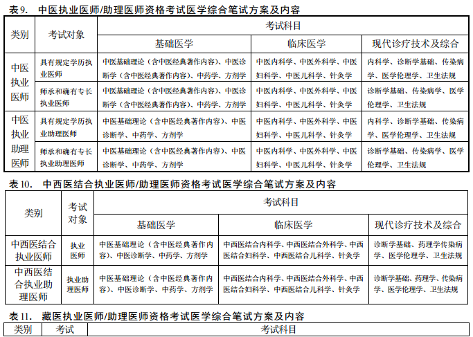
(二)中医类医师资格考试医学综合笔试方案及内容

中医类医师资格考试医学综合笔试内容、考试形式以原卫生部医师资格考试委员会审定颁布的《医师资格考试大纲(中医、民族医、中西医结合医师)》为依据。执业医师和执业助理医师考试方案及内容见表9—表17!

医师资格考试内容

医师资格考试医学综合笔试方案及内容

友情推荐:

【复习攻略】2020年医师资格备考复习全攻略(含教材大纲)

【0元课程】2020年医师资格考试精选视频课限时0元领取

【报名指导】2020医师资格考试网上报名 现场审核全攻略

【考情分析】执业医师报名人数逐年下降,医考怎么变?

【政策变化】临床要学中医?解读中医药传承创新发展意见

上文关于“2020执业助理医师笔试考试科目”的问题由医学教育网编辑整理搜集,希望可以帮助到大家,更多的关于考试科目的文章随时关注医学教育网执业助理医师考试时间栏目!

医师资格考试公众号

距离2025医师技能考试

编辑推荐
    • 免费试听
    • 免费直播
    汤以恒 临床执业医师 《消化系统》 免费试听
    免费资料
    医师资格考试 备考资料包
    历年考点
    应试指导
    仿真试卷
    思维导图
    立即领取
    回到顶部
    折叠