- 免费试听
- 免费直播

3月12日 19:00-21:00
详情
3月7日 18:00-22:00
详情2020年执业助理医师笔试考哪几种题型?相信很多人都想知道,相信大家看了下面这篇文章就会明白了。
医学综合笔试全部采用选择题形式。各类选择题均由题干和选项两部分组成。题干是试题的主体,可由一段短语、问句或不完全的陈述句组成,也可由一段病例、图表、照片或其它临床资料来表示;选项由可供选择的词组或短句组成,也称备选答案。
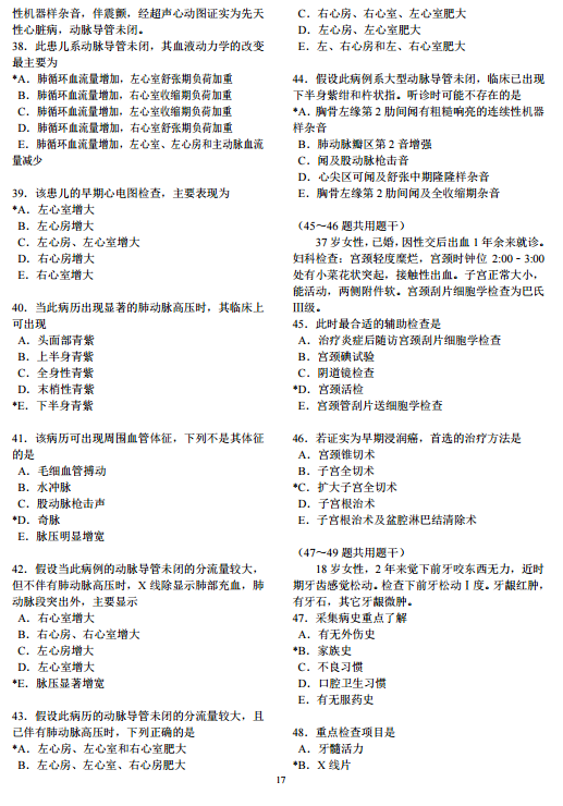
医师资格考试采用A型和B型题,共有A1、A2、A3、A4、B1五种题型。医师资格考试总题量约为600题,助理医师资格考试总题量为300题。
注:西医类医师资格考试综合笔试共有A1、A2、A3、A4、B1五种题型。
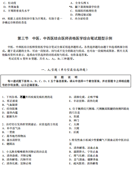
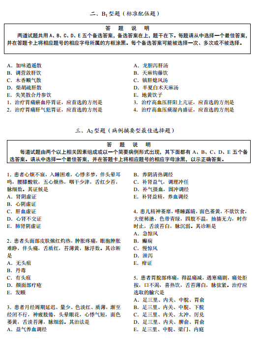
中医、中西医结合医师资格医学综合笔试共有A1、A2、B1三种题型。
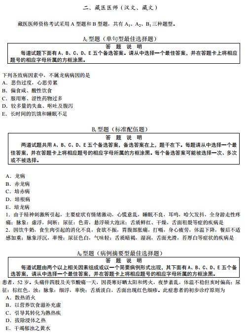
民族医医师资格医学综合笔试共有A1、A2、B1三种题型。
A1型题(单句型最佳选择题):每一道试题下面有A、B、C、D、E五个备选答案,请从中选择一个最佳答案,并在答题卡上将相应题号的相应字母所属的方框涂黑。
A2型题(病例摘要型最佳选择题):每一道试题是以一个小案例出现的,其下面都有A、B、C、D、E五个备选答案,请从中选择一个最佳答案,并在答题卡上将相应题号的相应字母所属的方框涂黑。
B1型题(标准配伍题):提供若干组试题,每组试题共用在试题前列出的A、B、C、D、E五个备选答案,从中选择一个与问题关系最密切的答案,并在答题卡上将相应题号的相应字母所属的方框涂黑。某个备选答案可能被选择一次、多次或不被选择。
A3型题(病例组型最佳选择题):提供若干个案例,每个案例下设若干道试题。根据案例所提供的信息,在每一道试题下面的A、B、C、D、E五个备选答案中选择一个最佳答案,并在答题卡上将相应题号的相应字母所属的方框涂黑。
A4型题(病例串型最佳选择题):以下提供若干个案例,每个案例下设若干道试题。请根据案例所提供的信息,在每一道试题下面的A、B、C、D、E五个备选答案中选择一个最佳答案,并在答题卡上将相应题号的相应字母所属的方框涂黑。有的试题中提供了与病例相关的辅助或假定信息,要根据该题提供的信息来回答问题,这些信息不一定与病例中的具体病人有关。





















以上关于“2020年执业助理医师笔试考哪几种题型?”的文章由医学教育网编辑整理搜集,希望可以帮助到大家,更多的文章随时关注医学教育网执业助理医师考试辅导栏目!