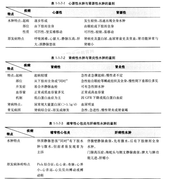
几种常见全身性水肿疾病的鉴别诊断是内科主治医师考生会关注的内容,为了帮助大家了解,医学教育网为大家整理如下:
推荐阅读:
以上“几种常见全身性水肿疾病的鉴别诊断”由医学教育网为大家整理,希望对大家有所帮助,更多资讯请关注医学教育网!

学员讨论(0)
相关资讯
- · 【开课公告】2025年内科主治医师考试课程更新进度/安排
- · 仅1天!7月26日购买2024年内科主治<高效定制班>享至高12期分期免息!
- · 2023普通内科学正/副高职称《解题密训课》6月26日开课,速购!
- · 2024年内科主治医师考试辅导课程上线!
- · 新年祝您前“兔”无忧!2023内科主治【新春大礼包】0元领取!
- · 2022年大内科学主治医师视频
- · 医学教育鸿雁内科主治医师考试视频
- · 2022年内科主治医师考试倒计时,《冲刺串讲班》钜惠!支持12期免息
- · 2022年内科主治医师考前冲刺,要选什么课程?有优惠吗?
- · 2022年内科主治医师考前只想看重要内容?看这篇就对了!














扫一扫立即下载


