招生方案
APP下载

扫一扫,立即下载

医学教育网APP下载
手机网
医学教育网手机网

医学教育网

微 信
医学教育网微信公号

官方微信med66_cdel

搜索|
您的位置:医学教育网 > 广东卫生信息网 > 执业医师网 > 正文

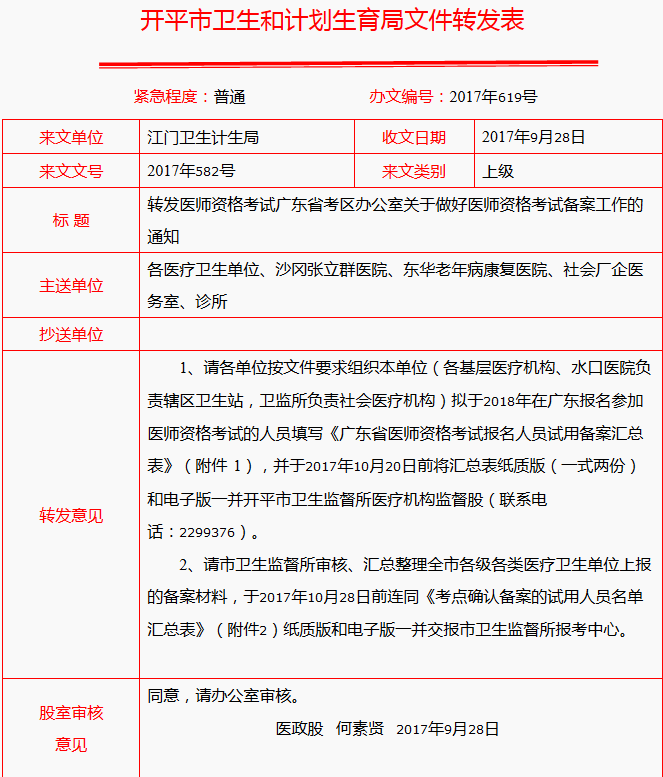
2018年广东省开平市医师资格考试备案工作通知

2017-09-28 16:00 医学教育网
|

2018年广东地区的医师资格考试都会提前一年进行备案工作,也就是说如果要参加2018年医师资格考试的话,2017年就要去指定地点进行报名前的备案,备案是很重要的一个步骤,如果没有备案的话是不能参加考试的,目前广东很多地区都公布了备案通知,相信没公布的地区也会在近期公布,为避免耽误您明年的医师资格考试,没出通知的地区,建议拨打当地卫生局电话进行咨询,下面请查看:2018年广东省开平市医师资格考试备案工作通知。

2018年广东省开平市医师资格考试备案工作通知

2018年广东省开平市医师资格考试备案工作通知

附件:1.广东省医师资格考试报名人员试用备案汇总表(医疗机构填报)

2.考点确认备案的试用人员名单汇总表(各地卫生计生行政部门填报)

回到顶部
折叠