福建省莆田市发布了2019年护士资格考试报名及现场确认通知,医学教育网小编为大家编辑整理了此次通知的详细内容,希望对大家福建省莆田市2019年护士执业资格考试有所帮助。
1:网上预报名:自2018年12月25日起各地考生可登录中国卫生人才网(http://www.21wecan.com),根据报名须知在网上填写个人报名信息,并打印《2019年护士执业资格考试报名申请表》,报名截止时间为2019年1月8日。
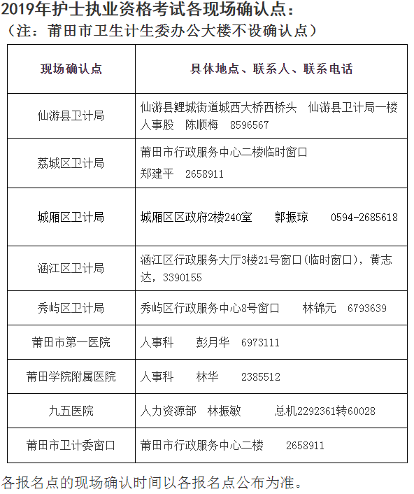
2、现场确认:1月9日前考生携带有关材料到指定地点进行现场确认。各地的具体时间、地点见附件1。
3、网上缴费:网上缴费时间为2019年3月1-12日,通过考区资格审核的考生务必在此期间完成网上缴费,逾期未缴费的考生视为放弃考试。
4、准考证打印:2019年5月3日-5月20日考生可登录中国卫生人才网自行打印准考证。
5、考试时间:2019年5月18、19日两天。
致广大考生:
2019年护士执业资格考试网络报名已经开始,因时间紧,有关工作安排如下:
全市现场确认工作将于2019年1月9日基本结束(各报名点的现场确认开始时间以各报名点公布为准),其中市级窗口1月9号结束(现场确认于1月8日开始)。请各位考生务必于截止时间之前到所在窗口进行现场确认,逾期不再受理。全市共设置9个现场确认地点(见附件)。
一、 报名对象
在中等职业学校、高等学校完成国务院教育主管部门和
国务院卫生主管部门规定的普通全日制3年以上的护理、助产专业课程学习,并取得相应中专以上学历证书的,可以申请参加护士执业资格考试。
参加护士执业资格考试成绩合格者,可取得护理初级(士)专业技术资格证书。
二、报名程序
(一)网上申报。考生于2018年12月25-2019年1月8日登录中国卫生人才网(www.21wecan.com),在网上填写个人报名信息(个人相片须按要求上传)。网上报名申报表中考区填写“福建”,考点填写“莆田”。
(二)所在单位或人事档案存放地审查。考生自行打印《护士执业资格考试报名申请表》,提交所在单位人事部门或档案存放单位审查并盖章。
(三)现场确认。考生携带报名应提交的材料(含证明材料)在指定的时间内到指定的地点进行现场确认,各现场确认地点及时间请见附件一,所有现场确认工作在1月9日前完成。
考生进行现场确认时,应提交以下材料(复印件加盖单位人事部门或档案存放单位印章):
1. 2019年护士执业资格考试报名申请表(加盖所在单位人事部门印章,民营医疗机构等流动人员须经档案存放单位盖章);
其中:档案存放单位是指:各级人才交流服务中心等,若存放在莆田市外的人才交流服务中心,请盖完章后,到各确认点进行现场确认。
2. 本人身份证原件及复印件;
3. 近6个月二寸免冠正面半身彩色白底照片2张;
4. 本人毕业证书原件及复印件。
已通过部分科目考试的人员报名时须填写原档案号,并提供网上打印的成绩单。
1、有打印成绩单的,民营医疗机构等流动人员只须单位盖章,就可以现场确认。
2、没有打印成绩单的,按照以上报名时应提交的材料进行提交相关材料。
(四)网上缴费。经过资格审核、符合报考条件的考生登录中国卫生人才网(www.21wecan.com)报名页面,通过“e缴通公共缴费平台”进行网上缴费(只有通过资格审核后、符合报考条件的考生,方可进行网上缴费。仅通过现场确认但未通过资格审核的考生,不得上网缴费,其上网所缴费用将无法退回。请通知各考生在上网缴费前,务必确认自己已通过资格审核。)缴费时间:2019年3月1-12日(逾期未缴费的,则视为自动放弃考试)。
三、考试时间
2019年全国护士执业资格考试福建考区的考试定于2019年5月18-19日进行。考试科目为专业实务和实践能力,均采用人机对话考试。每半天为一个轮次,分为4轮依次进行,考生将随机分配至其中一个轮次,详见下表。
| 考试日期 | 轮次 | 考试科目 | 时间 |
| 5月18日 | 第一轮 | 专业实务 | 08:30-10:10 |
| 实践能力 | 10:55-12:35 | ||
| 第二轮 | 专业实务 | 14:00-15:40 | |
| 实践能力 | 16:25-18:05 | ||
| 5月19日 | 第三轮 | 专业实务 | 08:30-10:10 |
| 实践能力 | 10:55-12:35 | ||
| 第四轮 | 专业实务 | 14:00-15:40 | |
| 实践能力 | 16:25-18:05 |
四、准考证打印时间
自2019年5月3日起,考生可登录中国卫生人才网(www.21wecan.com)打印准考证,截止时间为2019年5月19日。
五、成绩发布及成绩合格证明下发
考试成绩将在中国卫生人才网公布,考生可凭本人准考证号和有效证件号进行成绩查询,并下载打印成绩单。
自2019年起,护士执业资格考试成绩合格证明全部实行电子化。届时请成绩合格的考生在规定时间内及时下载打印成绩合格证明。
六、注意事项
(一)申请人为在校应届毕业生的,由学校为本校应届毕业生到学校所在地的考点办理集体报名手续;申请人为非应届毕业生的,可以选择到人事档案所在地报名。
(二)香港特别行政区、澳门特别行政区和台湾地区居民符合文件规定和《内地与香港关于建立更紧密经贸关系的安排》、《内地与澳门关于建立更紧密经贸关系的安排》或者内地有关主管部门规定的,可以申请参加护士执业资格考试。
附:2019年护士执业资格考试各现场确认点地址

莆田市卫生和计划生育委员会















扫一扫立即下载


