云南保山市2019年护士执业资格考试报名现场确认时间是什么时候?为了帮助大家了解,医学教育网为大家搜集整理如下:
现场确认时间及地点
2018年12月26日至2019年1月27日考点、报名点进行考生报名资格现场审核、考生报名信息确认工作,考生报名费仍采取“现场收费”方式。
具体安排:
1月3日上午 市人民医院、市中心血站、市民政精神病医院、市妇幼保健院、市第三人民医院、市疾控中心
1月3日下午 保山安利医院、保山监狱医院、市中医医院、武警保山医院、边防支队
1月4日 昌宁县卫生计生局、施甸县卫生计生局、腾冲市卫生计生局、龙陵县卫生计生局、隆阳区卫生计生局
1月7日 保山中医药高等专科学校
以上未列单位,上网报名后于1月8日前到市卫生计生委人事科确认,逾期后果自负。
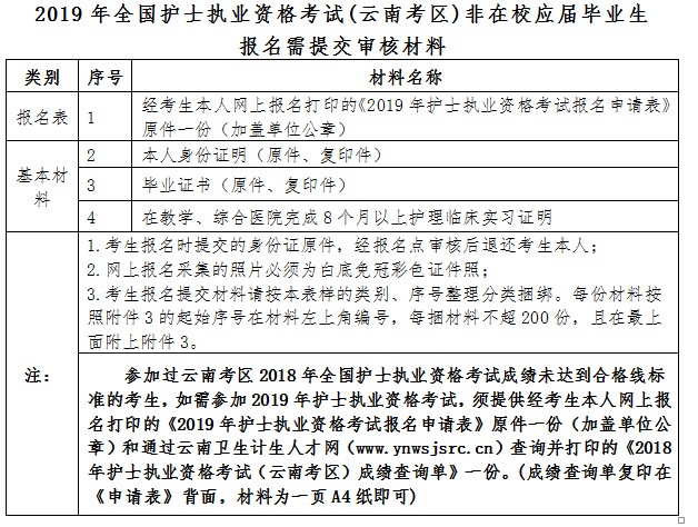
现场确认材料:


相关推荐:
全国2019年护士执业资格考试报名时间|现场确认时间安排汇总
纠错 责任编辑:麦芽糖

学员讨论(0)














扫一扫立即下载


