招生方案
APP下载

扫一扫,立即下载

医学教育网APP下载
手机网
医学教育网手机网

手机网二维码

微 信
医学教育网微信公号

官方微信

搜索|
您的位置:医学教育网 > 医学百科类 > 疾病 > 肺气肿 > 正文

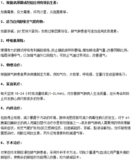
西医上如何对肺气肿病人进行治疗?

2017-06-23 11:46 医学教育网
|

朋友,您还在为肺气肿而发愁吗?相信您看了这篇关于西医上如何对肺气肿病人进行治疗的文章,所有问题都将迎刃而解。

肺气肿

西医上如何对肺气肿病人进行治疗?

是不是看完以上文章内容,对于肺气肿治疗有了进一步的了解呢?这就要求大家在平时做好肺气肿预防工作,如果一旦发现肺气肿疑似症状之后及时到专业医院进行治疗,积极配合医生指导,尽快恢复健康。

医师资格考试公众号

编辑推荐
考试辅导
回到顶部
折叠