招生方案
APP下载

扫一扫,立即下载

医学教育网APP下载
手机网
医学教育网手机网

手机网二维码

微 信
医学教育网微信公号

官方微信

搜索|
您的位置:医学教育网 > 医学百科类 > 疾病 > 烧伤 > 正文

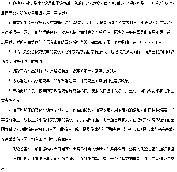
烧伤休克的主要表现有哪些?

2017-04-12 14:02 医学教育网
|

烧伤休克是烧伤常见的并发症,烧伤休克的临床表现主要有哪些?医学教育网小编为您整理了相关内容:

烧伤

烧伤休克的主要表现有哪些?

以上就是医学教育网小编为大家介绍的烧伤休克的主要表现,烧伤休克是烧伤较严重的并发症,烧伤休克后要紧急输液,同时严密观察尿量、血压、脉搏和呼吸等变化。

医师资格考试公众号

编辑推荐
考试辅导
回到顶部
折叠