招生方案
APP下载

扫一扫,立即下载

医学教育网APP下载
手机网
医学教育网手机网

手机网二维码

微 信
医学教育网微信公号

官方微信

搜索|
您的位置:医学教育网 > 医学百科类 > 疾病 > 小儿厌食症 > 正文

引起小儿厌食症的三大原因分别是什么?

2017-03-24 18:14 医学教育网
|

关于引起小儿厌食症的三大原因,相信很多人都非常关注,下面就跟医学教育网小编一起去了解引起小儿厌食症的三大原因分别是什么?特撰文如下,希望对大家有帮助。

小儿厌食症

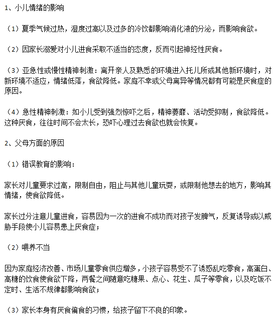
引起小儿厌食症的三大原因分别是什么?

引起小儿厌食症的三大原因分别是什么?

以上就是由医学 教育网搜集整理关于引起小儿厌食症的三大原因的相关信息。相信大家对于引起小儿厌食症的三大原因有了更加深刻的认识,在日常生活中,应该帮助孩子养成良好的饮食习惯,而且父母不能过于溺爱孩子,以免养成不良的生活习惯!

医师资格考试公众号

编辑推荐
考试辅导
回到顶部
折叠