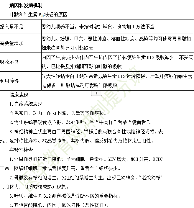
为了帮助2019年临床执业医师考生快速**,医学教育网特为大家整理了考前抢分必背考点,这些知识点都是网校教研团队精心挑选,紧扣2019年新版考试大纲,此内容为临床医师冲刺直播班的辅助学习资料,冲刺**班详情>>今天为大家梳理巨幼细胞贫血的知识点:
【编辑推荐】
【模考密卷】临床执业医师考前密卷,高效刷题冲刺!临门一脚,决胜医考!
【速记口诀】实用记忆口诀帮你更快速掌握临床执业医师必考点!TA们都收藏
【**班次】2019年临床执业医师冲刺**班 解疑惑,抓重点,省时间!
【冲刺经验】临床执业医师综合笔试最后20天,如何逆风翻盘?少走弯路?猛戳!
以上关于“巨幼细胞贫血考点精粹,临床执业医师抢分速记!”的文章由医学教育网编辑整理搜集,希望可以帮助到大家,更多的文章随时关注医学教育网临床执业医师辅导精华栏目!
〖医学教育网版权所有,转载必究〗

学员讨论(0)














扫一扫立即下载


