APP下载

扫一扫,立即下载

医学教育网APP下载

开发者:1

苹果版本:1

安卓版本:1

应用涉及权限:查看权限 >

APP:隐私政策:查看政策 >

微 信
医学教育网微信公号

官方微信Yishimed66

您的位置:医学教育网 > 临床助理医师 > 辅导精华

一张表速记改善慢性心力衰竭症状的药物——洋地黄类药物!

2019-08-06 13:54 医学教育网
|

热点推荐

——●●●聚焦热点●●●——
技能缴费>> 搞分秘籍>> 大纲教材>>

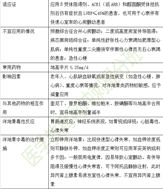
为了帮助2019年临床助理医师考生快速**,医学教育网特为大家整理了改善慢性心力衰竭症状的药物-洋地黄,这些知识点都是网校教研团队精心挑选,紧扣2019年新版考试大纲,此内容为临床医师冲刺直播班的辅助学习资料,视频课程内容及重点知识梳理,建议大家购买冲刺**班后系统学习,冲刺**班详情>>

洋地黄

更多科目考点汇总>>

【编辑推荐】

【模考密卷】2019年临床助理医师模考密卷,助你高效刷题!决胜医考!

【速记口诀】临床助理医师高频出题点、速记口诀大汇总!考前**就靠TA了!

【冲刺课程】2019年临床助理医师冲刺**班解疑惑,抓重点,省时间!

【**攻略】临床助理医师冲刺倒计时!你慌了吗?完美**攻略看这里! 

以上关于“一张表速记改善慢性心力衰竭症状的药物——洋地黄类药物!”的文章由医学教育网编辑整理搜集,希望可以帮助到大家,更多的文章随时关注医学教育网临床助理医师辅导精华栏目!

〖医学教育网版权所有,转载必究〗

临床医师公众号

距离2025临床技能考试

编辑推荐
    • 免费试听
    • 免费直播
    汤以恒 临床助理医师 《消化系统》 免费试听
    免费资料
    临床助理医师备考资料包
    历年考点
    应试指导
    仿真试卷
    思维导图
    立即领取
    回到顶部
    折叠