中国医师协会印发全科专业住院医师规范化培训基地标准(2019年修订版)的公告发布啦!很多朋友对此非常关注,医学教育网小编特意为大家收集整理了如下内容,希望能够帮到大家!
按照国家卫生健康委员会《住院医师规范化培训内容与标准(2019年修订版)——全科培训细则》要求和培训基地标准总则规定,制订本细则。
一、全科临床轮转基地
(一)基本条件
1. 医院规模
基地所在医院规模年门诊量≥ 40 万人次,年急诊量≥ 2 万人次,年出院病人数≥ 1 万人次。
2. 科室规模及要求
(1)全科医学科独立设置,总门诊诊间≥ 2 间,其中一间为全科教学门诊;病床数应满足全科专业住院医师培训教学需求(20~40 张为宜);有独立的示教室。
(2)全科医学科年门诊量≥ 2 万人次;年收治病人数≥ 500 人次。
(3)各项诊疗活动及病历书写规范。
(4)全科医学科牵头负责落实培训任务,包括全科专业住院医师管理、轮转计划安排、考勤考核管理和教学质量控制等。
3. 诊疗疾病范围
(1)收治的病种数及病例数能够满足《住院医师规范化培训内容与标准 (2019 年修订版)——全科培训细则》的要求。
(2)临床技能操作数应满足《住院医师规范化培训内容与标准(2019 年
修订版)——全科培训细则》要求。
4. 医疗设备
(1)全科诊间应配备检查床、血压计、便携式血糖仪、检眼镜、检耳镜
等设备。
(2)轮转科室配备的医疗设备应符合《住院医师规范化培训基地标准 (2019 年修订版)》相关专业细则中的各项要求。
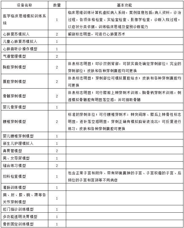
(3)有临床技能模拟训练中心,具备可满足教学、实践操作等使用的临床技能训练模拟设备,见表1。

5. 相关科室及实验室
(1)科室设置齐全,至少设置以下科室:全科医学科、内科、神经内科、儿科、外科(普外科、骨科、泌尿外科)、妇产科、急诊科、皮肤科、五官科(眼科、耳鼻喉科)、传染科(感染疾病科)以及中医科、康复医学科、医学影像科、检验医学科等。
(2)设立全科教研室(含基层实践基地成员)并开展相关教学活动,包括:全科教研室召开的相关会议,如布置工作会、总结会、指导医师座谈会等,以及相关教学工作如教学查房、病例讨论等,上述活动应有基层实践基地指导医师参加。临床培训基地主要科室(全科医学科、内科、神经内科、外科、急诊科、儿科等)分别设立全科教学小组,明确相应成员的职责,定期组织研究全科教学工作。
6. 医疗工作量:全科医学科、内科、神经内科、儿科和外科、妇科、急诊科等主要培训科室的指导医师应保证一定的工作量,其中在病房工作的应管理 2~5 张病床,在门诊工作的平均每日接诊 20 名以上患者,在急诊工作的平均每日接诊 15 名以上患者。
7. 医院主管教学的院级领导需经全科医学相关知识培训,对全科医学有较清晰认识、熟知全科医学人才培养的基本规律。
(二)指导医师条件
1. 人员配备
(1)指导医师与培训对象比例为 1∶2。
(2)指导医师总人数至少 15 人,其中内科、全科医学科至少各 3 人,神经内科、外科、儿科、急诊科至少各 1 人;师资队伍中副高级及以上专业技术职务比例不少于 1/3。
(3)全科医学科设置专职教学主任岗位,负责全科专业基地教学工作的组织实施。
(4)设置专职教学秘书岗位,负责落实全科专业基地教学工作。
2. 指导医师条件
(1)指导医师具有医学本科及以上学历、主治医师及以上专业技术职务;全科医学科指导医师执业注册范围均应含“全科医学专业”。
(2)全科医学科和内科从事全科带教的指导医师均应参加过省级及以上全科医学师资培训,其他轮转科室至少各 1 人参加过省级及以上全科医学师资培训,并获得全科师资培训证书;其中经过骨干师资培训的人数不低于1/5;所有指导医师均参加过院级及以上全科师资培训。
(3)有临床带教经验,掌握《住院医师规范化培训内容与标准(2019 年修订版)——全科培训细则》要求。
(4)熟悉基层全科医生工作情况,在基层实践基地承担以教学为主的专
家门诊、会诊及示范教学等工作。其中,全科医学科指导医师至少每月 1 次,
其他科室指导医师至少每年 1 次。
(5)具有良好的人际交流能力,团队合作精神与教学能力。
(6)具备一定的科研能力,能指导学员进行科研工作。
(7)热心于全科医学教学工作。取得全科医学师资资格后能够保证指导培训对象的教学时间,全科医学科指导医师每年带教至少 2 人次。每年必须参加全科医学师资继续教育、不断提升教学水平。
3. 专业基地负责人条件
(1)医学本科及以上学历,高级专业技术职务任职资格,全科执业资质,从事全科医疗、科研和教学工作至少 5 年;参加过省级及以上全科医学师资培训或全科基地管理培训,并获得培训证书。
(2)具有良好的教学组织管理和协调能力,实行专业基地主任负责制并切实落实。
4. 师资评价与激励制度
建立指导医师激励机制,将教学工作与绩效考评、奖金、评优等挂钩并切实执行,并对指导医师实行动态管理。
(三)全科临床轮转基地对基层实践基地的职责要求
1. 负责培训基层实践基地指导医师。
2. 临床轮转基地教学管理部门每年到基层实践基地指导、督查教学工作。
3. 联合开展教学活动,临床基地教学管理部门召开的教学相关会议,如布置工作会、总结会、指导医师座谈会等需有基层基地师资参加。
(四)保障措施
基地所在医院应加大对全科医学科的投入,保证全科医学科医、教、研工作持续有效运营。建立完善对全科医学科的保障和激励机制,在医院内部分配中,合理核定全科医学科医务人员绩效工资水平,全科医学科医护人员收入原则上不低于本单位同级别人员收入平均水平,并在职称晋升、岗位聘用等方面加大倾斜力度,吸引和稳定优秀专业人员从事全科医教研工作。
二、全科基层实践基地
(一)基本条件
1. 基层实践基地规模
为辖区卫生行政部门设置的、在当地具有示范作用的社区卫生服务中心或乡镇卫生院及诊所。辖区服务人口数原则上不小于 5 万,每名指导医师管理的慢性病病人数不少于 200 人。社区基本医疗服务和基本公共卫生服务功能完善。与上级医院建立有定点协作关系或双向转诊关系。
2. 医疗设备应满足《住院医师规范化培训内容与标准(2019 年修订版)——全科培训细则》的各项要求。
3. 科室或其他配置
(1)必备科室:全科、预防保健科、中医科、康复科、精神疾病管理科(或精防科)、检验科、医学影像科。能够按照《住院医师规范化培训内容与标准(2019 年修订版)——全科培训细则》的要求完成实践教学任务。
(2)设立全科教学小组(或教研室),明确小组成员职责,定期组织研究全科教学工作。
(3)有教室(会议室)、图书室、黑板、投影仪、计算机等必要的教学设备条件。
(4)图书室至少有 10 种以上全科医学、社区卫生及临床医学相关领域学术刊物 20 种以上常用参考书或工具书,具备一定的计算机信息检索功能。
4. 主管领导需经全科医学相关知识培训,对全科医学有较清晰的认识,对全科医学人才培养的基本规律熟知;参加过省级及以上全科医学师资培训或全科基地管理培训,并获得培训证书。
(二)师资条件
1. 人员配备
(1)指导医师与培训对象比例为 1∶2。
(2)指导医师总人数至少 5 人,其中全科医学科至少 3 人,预防保健科至少 1 人;一般应有至少 1 名副高级及以上专业技术职务师资。
(3)设置专职或兼职教学主任岗位,负责全科专业基地教学工作的组织实施。
(4)设置专职或兼职教学秘书岗位,负责落实全科专业基地教学工作。
2. 指导医师条件
(1)具有医学专科及以上学历,中级及以上专业技术职务,并有 3 年及以上社区工作经历;全科医学科师资执业注册范围含“全科医学专业”。
(2)至少有 5 人参加过省级及以上全科医学师资培训,并获得师资培训证书;其他所有指导医师均参加过临床轮转基地的院级及以上师资培训。
(3)指导医师应当具有团队合作精神。
(4)指导医师每日平均服务量不低于 20 人。
(5)保证教学时间,全科医学科指导医师每年带教至少 2 人次。每年必须参加全科医学师资继续教育,不断提升教学水平。
3. 基层实践基地负责人条件
(1)医学专科及以上学历、中级及以上专业技术职务,并有 5 年及以上社区工作经历;参加过省级及以上全科医学师资培训或全科基地管理培训,并获得培训证书。
(2)具有良好的教学组织管理和协调能力,实行专业基地主任负责制并切实落实。
4. 师资评价与激励制度
建立指导医师激励机制,将教学工作与绩效考评、奖金、评优等挂钩并切实执行,并对指导医师实行动态管理。
三、培训容量测算参考方法
(一)测算方法
1. 按床位数
全科医学科总床位数 × 上一年度的床位使用率 /3×8。
2. 按临床指导医师人数
(1)临床全科基地:全科医学科注册(或加注)全科医学执业范围且取得省级及以上全科师资合格证人数 ×2×8;
(2)临床基地其他主要科室(内科、神经内科、外科、儿科、急诊科等):指导医师人数 ×2;
(3)按基层实践基地指导医师人数:符合带教条件、注册全科医学执业范围且取得省级及以上全科师资合格证人数 ×3.5。
最大培训容量为以上 4 个数值的最小值。
(二)说明
(1)“全科医学科总床位数 /3×8”中的“3”是根据《住院医师规范化培训内容与标准(2019 年修订版)》的全科培训细则中规定每名住院医师轮转全科医疗科管床数至少 3 张;“×8”是根据临床轮转期间全科医学科要求病房轮转 3 个月,集中或分散在 3 年安排,全年可安排 4 ~ 12 轮次,取中间值 8 次。
(2)“临床基地指导医师人数 ×2×8”中的“×2”是根据临床轮转期间指导医师与培训对象的比例不超过 1∶2;“×8”是根据《住院医师规范化培训内容与标准(2019 年修订版)》的全科培训细则中要求住院医师在全科轮转 3 个月,集中或分散在 3 年安排,全年可安排 4 ~ 12 轮次,取中间值 8 次。
(3)临床基地其他主要科室(内科、神经内科、外科、儿科、急诊科等)指导医师与培训对象的比例也为 1∶2,可按全科医学科核定方法确定该科指导医师数量,数量不足的相应减少基地招生人数。
(4)“基层实践基地的指导医师人数 ×3.5”是根据基层实践期间指导医师与培训对象的比例不超过 1∶2,全科医疗服务时间 7 个月,全年约安排2 轮次。
(5)一个临床轮转基地可根据培训需求遴选基层实践基地,临床基地的招收数量为其所有基层实践基地核定招生数量之和;当一个基层实践基地有多个合作的临床轮转基地时,则各临床基地的招收数量平均分配该基层实践基地核定招生数量。
以上就是小编为大家整理的中国医师协会印发全科专业住院医师规范化培训基地标准(2019年修订版),请大家多多关注医学教育网,我们会随时更新更多更好的关于医学知识、医疗招聘及考试辅导等相关内容,敬请期待!







扫一扫立即下载


