根据河北省人事考试中心《关于做好2026年度全国卫生专业技术资格考试报名和考务工作的通知》(冀人考发〔2025〕36号)的有关精神,2026年度卫生专业技术资格考试定于4月11、12、18、19、25、26日举行。为做好我市2026年度卫生专业技术资格考试工作,现将有关事项公告如下:
一、报考条件
凡符合《人力资源社会保障部 国家卫生健康委 国家中医药局关于深化卫生专业技术人员职称制度改革的指导意见》(人社部发〔2021〕51号)规定条件的人员,均可报名参加相应级别和专业类别的考试。具体条件如下:
(一)遵守国家宪法和法律,贯彻新时代卫生与健康工作方针,自觉践行“敬佑生命、救死扶伤、甘于奉献、大爱无疆”的职业精神,具备良好的政治素质、协作精神、敬业精神和医德医风。
(二)身心健康,心理素质良好,能全面履行岗位职责。
(三)卫生专业技术人员申报医疗类、护理类职称,应取得相应职业资格,并按规定进行注册,取得相应的执业证书。
(四)卫生专业技术人员申报各层级职称,除必须达到上述基本条件外,还应分别具备以下条件。
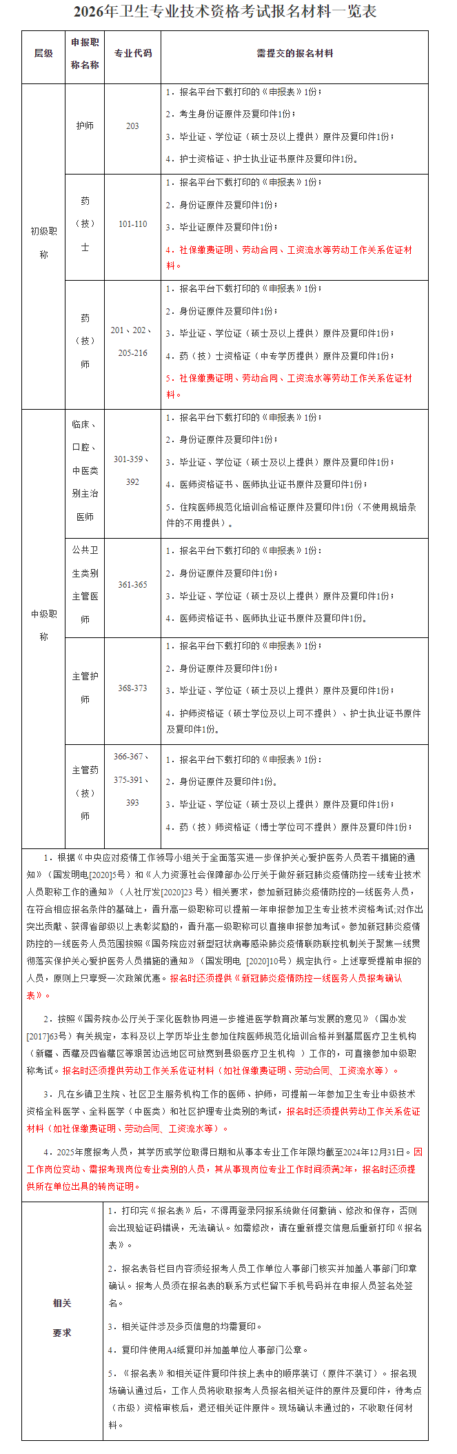
1、初级职称
护师:具备大学本科及以上学历或学士及以上学位,从事护士执业活动满一年,可直接聘任护师职称。具备大专学历,从事护士执业活动满3年;或具备中专学历,从事护士执业活动满5年,可参加护师资格考试。
药(技)士:具备相应专业中专、大专学历,可参加药(技)士资格考试。
药(技)师:具备相应专业硕士学位;或具备相应专业大学本科学历或学士学位,从事本专业工作满1年;或具备相应专业大专学历,从事本专业工作满3年;或具备相应专业中专学历,取得药(技)士职称后,从事本专业工作满5年,可参加药(技)师资格考试。
2、中级职称
卫生专业技术人员中级职称实行全国统一考试制度。具备相应专业学历,并符合以下条件的,可报名参加考试:
临床、口腔、中医类别主治医师:具备博士学位,并取得住院医师规范化培训合格证书;或具备硕士学位,取得住院医师规范化培训合格证书后从事医疗执业活动满2年;或具备大学本科学历或学士学位,取得住院医师规范化培训合格证书后从事医疗执业活动满2年;或具备大学本科学历或学士学位,经执业医师注册后从事医疗执业活动满4年;或具备大专学历,经执业医师注册后从事医疗执业活动满6年;或具备中专学历,经执业医师注册后从事医疗执业活动满7年。
公共卫生类别主管医师:具备博士学位并经执业医师注册后从事公共卫生执业活动;或具备硕士学位,经执业医师注册后从事公共卫生执业活动满2年;或具备大学本科学历或学士学位,经执业医师注册后从事公共卫生执业活动满4年;或具备大专学历,经执业医师注册后从事公共卫生执业活动满6年;或具备中专学历,经执业医师注册后从事公共卫生执业活动满7年。
主管护师:具备博士学位并注册从事护理执业活动;或具备硕士学位经注册后从事护理执业活动满2年;或具备大学本科学历或学士学位,经注册并取得护师职称后,从事护理执业活动满4年;或具备大专学历,经注册并取得护师职称后,从事护理执业活动满6年;或具备中专学历,经注册并取得护师职称后,从事护理执业活动满7年。
主管药(技)师:具备博士学位;或具备硕士学位,取得药(技)师职称后,从事本专业工作满2年;或具备大学本科学历或学士学位,取得药(技)师职称后,从事本专业工作满4年;或具备大专学历,取得药(技)师职称后,从事本专业工作满6年;或具备中专学历,取得药(技)师职称后,从事本专业工作满7年。
二、相关规定
(一)按照《国务院办公厅关于深化医教协同进一步推进医学教育改革与发展的意见》(国办发〔2017〕63号)有关规定,本科及以上学历毕业生参加住院医师规范化培训合格并到基层医疗卫生机构(新疆、西藏及四省藏区等艰苦边远地区可放宽到县级医疗卫生机构 )工作的,可直接参加中级职称考试。报名时须提供劳动工作关系佐证材料(如社保缴费证明、劳动合同、工资流水等)。
(二)根据《中央应对疫情工作领导小组关于全面落实进一步保护关心爱护医务人员若干措施的通知》(国发明电〔2020〕5号)和《人力资源社会保障部办公厅关于做好新冠肺炎疫情防控一线专业技术人员职称工作的通知》(人社厅发〔2020〕23 号)相关要求,参加新冠肺炎疫情防控的一线医务人员,在符合相应报名条件的基础上,晋升高一级职称可以提前一年申报参加卫生专业技术资格考试;对作出突出贡献、获得省部级以上表彰奖励的,晋升高一级职称可以直接申报参加考试。参加新冠肺炎疫情防控的一线医务人员范围按照《国务院应对新型冠状病毒感染肺炎疫情联防联控机制关于聚焦一线贯彻落实保护关心爱护医务人员措施的通知》(国发明电〔2020〕10号)规定执行。上述享受提前申报的人员,原则上只享受一次政策优惠。报名时须提供《新冠肺炎疫情防控一线医务人员报考确认表》(见附件4)。
(三)凡在乡镇卫生院、社区卫生服务机构工作的医师、护师,可提前一年参加卫生专业中级技术资格全科医学、全科医学(中医类)和社区护理专业类别的考试,报名时须提供劳动工作关系佐证材料(如社保缴费证明、劳动合同、工资流水等)。
(四)2026年度报考人员,其学历或学位取得日期和从事本专业工作年限均截至2025年12月31日。因工作岗位变动、需报考现岗位专业类别的人员,其从事现岗位专业工作时间须满2年,报名时须提供所在单位出具的转岗证明。
报名条件中有关专业学历或学位的规定,是指国家教育、卫生健康行政部门认可的正规院校毕业学历或学位。在计算任职年限时,从事医疗或护理等执业活动的,从执业注册时间算起;取得护师、药师或技师等职称,从取得相应资格时间算起。
(五)凡报考《卫生专业技术资格考试专业目录》中专业代码为301至365以及392专业的人员,应具有相应专业执业医师资格,并在报名时提交相应专业执业医师资格证书;凡报考专业代码为203以及368—373专业的人员,应具有护士执业资格,报名时须提交护士执业证书。
(六)卫生专业技术资格考试相关专业科目成绩实行两年为一个周期的滚动管理办法,在连续两个考试年度内通过同一专业4个科目的考试,可取得该专业资格证书。对不同专业(含主亚专业)之间各科目的考试合格成绩,不得作为同一专业合并计算。已参加卫生专业技术资格考试通过部分科目的人员,在规定的时限内报名参加剩余科目考试时须确保证件号码一致。
(七)各地考试管理机构要按照《港澳台居民居住证申领发放办法》(国办发〔2018〕81号)和《中共中央组织部 人力资源社会保障部 公安部等25部门关于印发<外国人在中国永久居留享有相关待遇的办法>的通知》(人社部发〔2012〕53号)要求,做好香港、澳门、台湾居民以及持有中国《外国人永久居留证》的外籍人员参加卫生专业技术资格考试相关工作。
(八)根据人力资源和社会保障部《关于33项专业技术人员职业资格考试实行相对固定合格标准有关事项的通告》要求,卫生专业技术资格考试各科目合格标准为60分。
三、报名管理
考试报名全国统一采用网上报名方式,报考人员须经过网上报名、现场资格确认、资格审核、网上缴费四个阶段方能完成全部报名流程。
(一)网上报名。
1.时间:2025年12月2日-15日。
2.途径:国家卫生健康委人才交流服务中心官方网站(www.21wecan.com)、小程序(百度、微信、支付宝)。
3.流程:用户注册、登录→基本信息维护(包括上传基本照片、学历学位信息维护、微信绑定与关注)→进入网上报名→选择考试项目→选择省份→填写/修改报考信息→确认报名照片→提交信息→生产报名申请表。
4.注意事项:
(1)请使用注册过的用户名或证件号码登录考生管理平台,相同证件号码只能注册一次。注册考生管理平台用户时,考生身份证件会与国家有关部门的信息系统进行核验,核验后方可进行报名操作,为确保顺利报名,请考生至少在网上报名截止日期前1天完成注册和基本信息填报。
(2)注册前请认真阅读“特别提示”内容,确保填报信息真实准确;注册成功的用户在以后年度报考时无需再注册,请妥善保管用户名、密码。按属地原则正确选择工作单位所在市为报考考点。工作单位在邯郸的考生报名时,报名省市(考区)应选择河北,报名地市(考点)选择邯郸。
(3)考生注册后忘记密码的,可通过密码找回问题及答案修改密码,也可在小程序端使用人脸识别功能登录系统后修改密码;小程序端人脸识别后仍然无法登录的,请联系所在考点考试管理机构。
(4)注册后的姓名、证件类型、证件号码无法自行修改,如需修改请查看国家卫生健康委人才交流服务中心官网的《考生申请修改/删除注册信息须知》(https://www.21wecan.com/wsrcw/c100189/202208/ece3fae5a9fe44bdaef87d1e8a34fd29.shtml),下载填写《考生注册信息修改、删除申请表》并提交到各报名确认点。
(5)在考生管理平台完成注册且绑定个人微信号后,才能选择考试项目进行报名。一个微信号只能绑定一名考生信息,如解除绑定则无法进行网上报名。
(6)报名信息提交后如发现填写错误,可以在规定时间内撤回信息提交后进行修改,修改后须重新提交报名信息并打印报名表。考生须保证递交的报名申请表信息与最终提交信息一致,否则无法进行报名确认。
(7)报名表各栏目内容须经报考人员工作单位人事部门核实并加盖印章确认。报考人员须在报名表的联系方式栏留下手机号码并在申报人员签名处签名。
(8)请考生注意在提交信息后收到的微信“待办事项提醒”通知,仔细阅读提醒内容,按照提示内容完成报名相关工作。
(二)现场资格确认。
现场资格确认工作按属地原则进行。特别提醒:今年我省所有考生均须现场确认。逾期未进行现场确认的,视为主动放弃本次考试。
1.现场确认时间:2025年12月10日至17日(周六、日除外)。
2.现场确认方式及地点:为方便广大报考人员就近报名确认,我市在部分医疗卫生机构和各县(市区)人社部门设立考试报名确认点。报考人员按照单位隶属关系或属地原则进行网上报名信息现场确认。
(1)河北工程大学附属医院、华北医疗健康集团峰峰总医院、邯郸市中心医院、邯郸市第一医院、邯郸邯钢医院、邯郸明仁医院的报考人员由本单位人事部门负责受理并进行网上报名信息现场确认。
(2)市卫生健康委员会其他直属医疗卫生机构的报考人员,将报名所需材料交单位人事部门,由单位人事部门统一到市卫健委报名确认点进行网上报名信息现场确认。
(3)其他医疗卫生机构的报考人员,将报名所需材料交单位人事部门,由单位人事部门统一到工作单位所在县(市区)报名确认点进行网上报名信息现场确认。
各报名确认点的详细地址见附件6或报名系统内、河北省人事考试网(http://www.hebpta.com.cn)查询报名点地址和联系方式。
3.现场确认所需的报名材料:现场确认时,需提交报考人员的申报表(单位审核人员签字并加盖单位人事部门公章,申报人员签名栏由报考人员签字,联系方式栏填写个人手机号码)、身份证、毕业证、资格证、执业证等原件及复印件各一份(使用A4纸复印并加盖单位人事部门公章,相关证件涉及多页信息的均需复印)。
为方便受理,市人事培训考试中心梳理了各专业报名所需材料(见附件5),报名现场确认通过后,工作人员将收取报考人员报名相关证件的原件及复印件,待考点(市级)资格审核后,退还相关证件原件。现场确认未通过的,不收取任何报名材料。
4.报名信息确认成功后,报名流程中的“报名确认”变成绿色√,状态信息显示为“您已完成报名确认,请等待考点、考区考试管理机构进行资格审核”;如报名流程中的“报名确认”为灰色,请考生及时联系所在报名确认点。
5.考点报名咨询电话:0310-3111651(工作日8:30-12:00,14:00-17:30)。
(三)资格审核。我市按属地原则组织报名和资格审查工作。报考人员经现场资格确认通过后,还需要经过考点(市级)和考区(省级)的资格审核。只有通过报名点、考点和考区三级审核的,才为资格审核通过。2026年1月9日前完成考点(市级)报名资格初审工作,1月28日前完成考区(省级)审核。在此期间,请报考人员保持通讯畅通,并密切关注本人报名系统资格审核的状态。
今年将进一步加强资格审核力度,坚决杜绝考试报名“挂靠”弄虚作假现象,对涉及违纪违规人员按照人社部第31号令严肃处理。
(四)考生缴费。全省统一采用网上支付方式收缴考生考试费用。考生待考区(省级)完成报名资格终审后方可进行网上缴费,网上缴费日期为2026年2月4日至13日,未在规定时间内完成网上缴费的,视为自动放弃考试。考生可在报名过程中根据系统提示关注国家卫生健康委人才交流中心微信公众号获取报名进程信息。
四、准考证打印
2026年4月1日-26日考生可登录国家卫生健康委人才交流服务中心官方网站打印准考证。
五、考试实施
(一)护理学初级(师)专业采用纸笔作答方式进行考试,具体安排如下:
考试科目 | 考试日期和时间 | |
基础知识 | 4月11日 | 9:00-11:00 |
相关专业知识 | 14:00-16:00 | |
专业知识 | 4月12日 | 9:00-11:00 |
专业实践能力 | 14:00-16:00 | |
(二)其他112个专业采用人机对话方式进行考试,具体安排如下:
考试科目 | 考试日期和时间 | |
基础知识 | 4月18、19日、 25、26日 | 8:30-10:00 |
相关专业知识 | 10:45-12:15 | |
专业知识 | 14:00-15:30 | |
专业实践能力 | 16:15-17:45 | |
(三)人机对话考试各专业考试日期安排由国家卫生健康委人才交流服务中心根据报名情况另行通知。
(四)为进一步防范利用手机进行高科技作弊行为,应试人员进入考场后,将个人物品(不含手机)放在指定位置,将手机关机后集中放入监考人员提供的专用信封、手机挂毯或其他专用容器内,随后监考人员进行金属探测安检,安检完成后应试人员入座。全部应试人员入座后,监考人员比对应试人员数量与手机数量(注意区分一人多部手机情况),对声称未携带手机应试人员要核实询问,并加强考中监督。考试机间距应尽可能加大,相邻考试机加装间隔挡板、防窥膜等辅件。
六、军队卫生人员相关考务工作安排
中央军委政治工作部军事人力资源保障中心负责军队人员报名组织工作,国家卫健委人才交流服务中心负责接收资格审核合格的军队人员报名数据。军队人员将按照属地化管理原则分配至相应考区、考点。军队人员须在规定时间内登录报名官方网站完成网上缴费。逾期未缴费视为主动放弃考试。
军队人员可在规定时间内登录报名官方网站下载、打印准考证,持准考证及有效期内的居民身份证或临时身份证参加考试;考试结束后两个月内,可在报名官方网站查询考试成绩,并在规定时间内下载、打印成绩单。
七、考试收费
根据冀价行费〔2013〕54号文件有关规定,考试收费按如下标准收取,即:考试采用纸笔作答方式科目考务费每人每科55元,采用人机对话方式作答科目考务费每人每科75元。报名费每人10元。
八、成绩发布
考试结束后2个月内国家卫生健康委人才交流服务中心官网公布考试成绩,考生可凭本人准考证号和有效证件号进行成绩查询,并下载打印成绩单。
1.考试考务工作计划安排表
2.卫生专业技术资格考试专业目录
3.2026年度卫生专业技术资格考试报名申报表
4.新冠肺炎疫情防控一线医务人员报考确认表
5.各专业报名现场确认所需材料
6.2026年度卫生专业技术资格考试邯郸考点各报名点现场确认信息表
附件1:邯郸考点考试考务工作计划安排表
附件5:各专业报名现场确认所需材料
附件6:2026年度卫生专业技术资格考试邯郸考点各县(市、区)报名点现场确认信息表
2026年卫生资格考试【报名通知查询系统】
免费查询,扫码快速了解报考信息

- · 邯郸考点关于做好2026年度全国卫生专业技术资格考试报名和考务工作的公告
- · 2026年度卫生专业技术资格考试重庆考区公告
- · 河北关于做好2026年度全国卫生专业技术资格考试报名和考务工作的通知(摘要)
- · 2026年度卫生专业技术资格考试安徽考区滁州考点公告
- · 阳泉关于2026年度全国卫生专业技术资格考试现场审核、确认工作安排的通知
- · 陕西省2026年度卫生专业技术资格考试公告
- · 云南省2026年度卫生专业技术资格考试报名公告
- · 2026年新疆考区卫生专业技术资格考试通告
- · 2026年全国卫生专业技术资格考试山西省临汾考点报名公告
- · 拉萨考点2026年卫生专业技术资格考试现场确认公告



















扫一扫立即下载


