APP下载

扫一扫,立即下载

医学教育网APP下载

开发者:1

苹果版本:1

安卓版本:1

应用涉及权限:查看权限 >

APP:隐私政策:查看政策 >

微 信
医学教育网微信公号

官方微信Yishimed66

24小时客服电话:010-82311666
您的位置:医学教育网 > 执业医师考试 > 现场确认 > 正文

成都武侯区2019年执业医师现场集中审核需提交材料说明!

2019-02-13 11:36 医学教育网
|

热点推荐

——●●●聚焦热点●●●——
技能缴费>> 搞分秘籍>> 大纲教材>>

相信很多人都想知道成都武侯区2019年执业医师现场集中审核需提交材料说明,医学教育网编辑为您搜集整理了成都武侯区2019年执业医师现场集中审核需提交材料说明信息,供您参考。

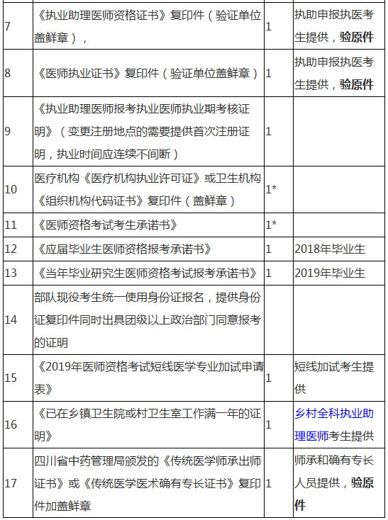
武侯区2019年执业医师现场审核材料

武侯区2019年执业医师现场审核材料

官方原文:成都市武侯区2019医师资格现场确认审核时间/地点/材料通知

上文关于“成都武侯区2019年执业医师现场集中审核需提交材料说明”的文章由医学教育网编辑整理搜集,希望可以帮助到大家,更多的关于现场审核的文章随时关注医学教育网执业医师现场审核栏目!

友情推荐:

2019国家医师资格现场审核技巧及注意事项 一定不能错过!

全国2019年执业∣助理医师资格考试现场审核时间|地点通知汇总

【免费直播】2019年执业(助理)医师资格考试报名期直播汇总

2019医师资格考试报名现场审核所需证明材料下载【汇总】

执业医师报名专题

四川省2019年医师资格考试报名现场审核时间/地点通知汇总

医师资格考试公众号

距离2025医师技能考试

编辑推荐
    • 免费试听
    • 免费直播
    汤以恒 临床执业医师 《消化系统》 免费试听
    免费资料
    医师资格考试 备考资料包
    历年考点
    应试指导
    仿真试卷
    思维导图
    立即领取
    回到顶部
    折叠