2021年中西医结合执业医师考试《中医基础理论》的复习内容,相信是2021年中西医结合执业医师考生们关注的问题,医学教育网郑芪老师整理“中医基础理论藏象学说考点——中西医执业医师郑芪老师整理”如下,希望可以帮助同学顺利通过考试。
【免费直播】21年中西医考试大纲公布——郑芪教你如何科学备考《中基》
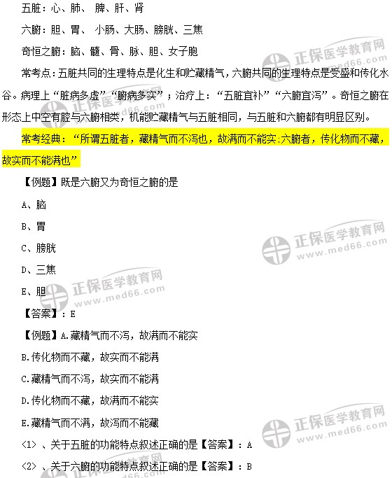
直播前练兵:郑芪老师中基直播精讲试题——2021中西医执业/助理医师考试
查看汇总:郑芪老师亲传历年高频考点——中西医执业医师中医基础理论
藏象,是指藏于体内的内脏及其表现于外的生理病理征象及与自然界相通应的事物和现象。藏象学说的主要特点是以五脏为中心的整体观,主要体现在以五脏为中心的人体自身的整体性及五脏与自然环境的统一性两个方面。
【医学教育网原创整理,转载请注明出处!违者必究!】
医学教育网新锐师资郑芪将带来2021年中西医医师中基科学备考攻略,本次为免费直播,所有参加2021年中西医执业/助理医师考试的考生都可以观看,干货满满,不容错过!!!

【医学教育网原创整理,转载请注明出处!违者必究!】
近期热点:
实践技能/综合笔试考试大纲——2021年中西医结合执业医师各科目汇总
2021年中西医结合执业医师资格考试用书及考试大纲正式发布!
关于发布《古代经典名方关键信息考证原则》《古代经典名方关键信息表(7首方剂)》的通知
以上“中医基础理论藏象学说考点——中西医执业医师郑芪老师整理”由医学教育网郑芪老师,更多辅导精华资料、备考经验、免费视频课程请查看正保医学教育网。

- · 郑芪老师总结中医基础理论“精”考点——中西医医师2021年必会
- · 郑芪老师整理中医基础理论经络考点,助力中西医执业/助理医师考试
- · 2021年中西医《中医基础理论》经典习题——专业师资郑芪精选
- · 一表总结阴阳属性考点——中西医结合执业医师郑芪老师总结
- · 中医基础理论—心考点(中西医执业医师考试郑芪老师整理)
- · 中医基础理论藏象学说考点——中西医执业医师郑芪老师整理
- · 郑芪老师传染病学的直达秘籍直播——中西医执业医师的福音
- · 中医基础理论体系易考点——中西医结合执业医师郑芪老师亲授
- · 郑芪老师亲传历年高频考点——中西医执业医师中医基础理论
- · 免费直播——郑芪老师亲传传染病学核心考点(含模试题讲解)















扫一扫立即下载


