甘肃省2021年医师资格考试报名及审核通知已发布,速看中西医助理医师考试甘肃考区2021年报名审核新模式,地方考生采取线上和线下相结合模式,现役军人和部队文职考生采取线下审核模式。医学教育网编辑为您整理速看中西医助理医师考试甘肃考区2021年报名审核新模式内容如下。
网上报名时间:2021年1月6日至2021年1月21日24时
线上审核(1月25日-2月8日,具体时间安排以考点通知为准)。
线下审核(1月25日-2月8日,具体时间安排以考点通知为准)。
技能考试时间:2021年6月19日-27日
报名流程:点击进入
审核模式。地方考生采取线上和线下相结合模式,现役军人和部队文职考生采取线下审核模式。
1.线上审核(1月25日-2月8日,具体时间安排以考点通知为准)。
考生材料上传:报名材料上传端口1月10日后开通,请考生在完成网上报名后,按照考生操作指南(见附件9)步骤,登录国家医学考试(甘肃)考生服务系统,上传相关报名材料(报名期间可自行调整,锁定内容后不可更换),并在系统内对上传材料的真实性进行承诺。
考点审核人员将对考生报考信息和上传资料进行线上审核,对不符合要求的信息驳回并解锁材料,请考生收到审核信息反馈时,尽快按要求更换增补相应材料,并点击“重新提交”上传。报名信息及上传资料通过审核后,将进行考区复审。
2.线下审核(1月25日-2月8日,具体时间安排以考点通知为准)。
《 进行免费报名答疑服务》
扫码入群咨询

相关阅读:
甘肃省2021年医师资格考试网上报名有关问题的说明/常见问题
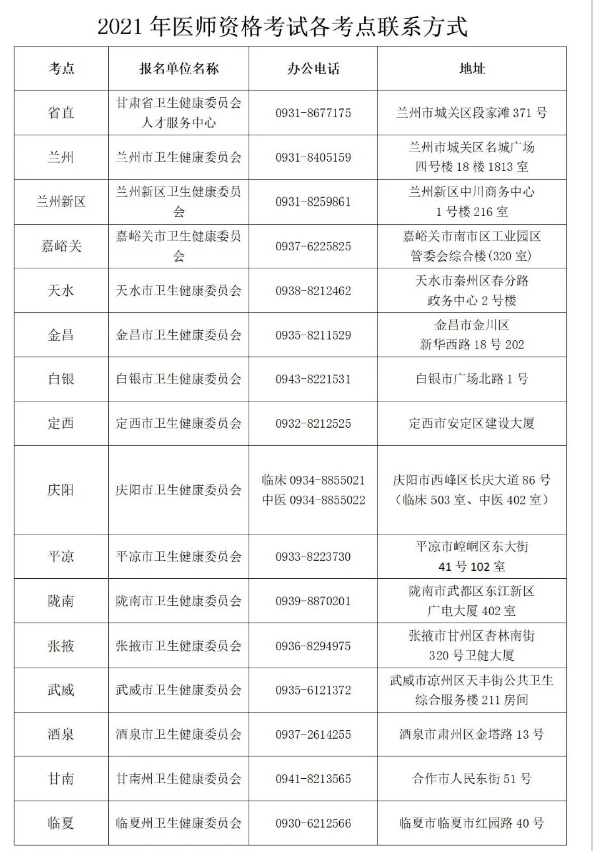
甘肃省2021年医师资格考试各考点联系方式、审核常见问题咨询
收藏版!2021年医师资格考试报名及现场审核10大常见问题答疑!
2021年全国医师资格考试报名缴费时间/方式/标准官方通知汇总
以上分享的“速看中西医助理医师考试甘肃考区2021年报名审核新模式”内容,由医学教育网小编搜集整理,如果您觉得对您有所帮助,可以分享给朋友。想了解更多医学考试信息、复习资料、备考干货请关注医学教育网。

- · 速看:广西2025年中西医助理医师实践技能考试基地安排
- · 湖南省2025年中西医助理医师实践技能考试安排及考生注意事项
- · 新疆2025年中西医助理医师实践技能考试基地要求已出!
- · 西藏2025年中西医助理医师实践技能考生速看考场安排及要求
- · 官方发文:国家医学考试网2025年中西医助理医师实践技能考试提醒
- · 甘肃省2025年中西医 助理医师技能准考证考前10天开通打印
- · 天津市2025年中西医助理医师技能准考证6月3日开始打印
- · 即将截止!安徽省2025年中西医助理医师实践技能缴费5月30日结束!
- · 2025年中西医助理医师(浙江省)技能准考证6月6日开始打印
- · 2025年中西医助理医师技能特色班&技能集训营限时拼团6折!













扫一扫立即下载


