对于“成都市成华区2021年中医执业助理医师现场审核的通知”的问题,相信很多考生都想了解,为了让大家更清楚地了解相关信息,医学教育网小编搜集整理了“成都市成华区2021年中医执业助理医师现场审核的通知”的官方文件,希望对考生有所帮助。
重要通知:成华区2021医师资格考试现场确认时间,从1月26日起至2月2日止(节假日除外),请大家转告考生,务必于2月2日下午4时前到区医学会作现场确认初审,医学会地址、电话请考生关注”成都市成华区医学会“微信公众号即可知悉。
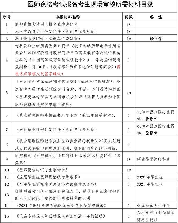
附件1:
附件二:
以上关于“成都市成华区2021年中医执业助理医师现场审核的通知”的问题,由医学教育网小编解答,想了解更多医学考试信息、复习资料、备考干货请关注医学教育网。

学员讨论(0)
相关资讯
- · 2025年中医助理医师实践技能考试贵州省网上缴费步骤有哪些?
- · 海南省三亚市2025年中医助理医师实践技能考试缴费时间
- · 2025中医助理医师实践技能缴费时间是什么时候?
- · 2025年中医助理医师实践技能缴费金额是多少?
- · 2025年中医助理医师实践技能缴费截止日期是什么时候?
- · 2025年中医助理医师实践技能缴费有哪些注意事项?
- · 2025年广西北海考点中医助理医师实践技能网上缴费截止时间
- · 2025年广西桂林考点中医助理医师技能网上缴费截止时间
- · 2025年中医助理医师实践技能考试广西钦州考点网上缴费安排
- · 广东江门考点2025年中医助理医师技能缴费4月5日起在省网进行























扫一扫立即下载


