内科主治医师考试:《答疑周刊》2019年第12期:
问题索引:
一、【问题】正常胆红素代谢的代谢途径?
二、【问题】黄疸的分类有哪些?
三、【问题】黄疸鉴别诊断有哪些?
具体解答:
一、【问题】正常胆红素代谢的代谢途径?
正常血循环中衰老的红细胞经单核-巨噬细胞破坏,降解为血红蛋白,血红蛋白在组织蛋白酶的作用下形成血红素和珠蛋白,血红素在催化酶的作用下转变为胆绿素,后者再经还原酶还原为胆红素,占总胆红素来源的80%~85%.另外还有少量胆红素的来源为骨髓幼稚红细胞的血红蛋白和肝内含有亚铁血红素的蛋白质,占总胆红素的15%~20%.上述形成的胆红素称为游离胆红素或非结合胆红素(unconjugated bilirubin,UCB),与血清白蛋白结合而输送,不溶于水,不能从肾小球滤出,故尿液中不出现非结合胆红素。非结合胆红素通过血循环运输至肝脏,与白蛋白分离后被肝细胞摄取,在肝细胞内与Y、Z两种载体蛋白结合,并被运输至肝细胞光面内质网的微粒体部分经葡萄糖醛酸转移酶的催化作用与葡萄糖醛酸结合,形成胆红素葡萄糖醛酸酯或称结合胆红素(conjugated bilirubin,CB)。结合胆红素为水溶性,可通过肾小球滤过从尿中排出。
结合胆红素从肝细胞经胆管排入肠道后,在回肠末端及结肠经细菌酶的分解与还原作用,形成尿胆原(urobilinogen)。尿胆原大部分从粪便排出,称粪胆原。小部分(10%~20%)经肠道吸收,通过门静脉血回到肝内,其中大部分再转变为结合胆红素,又随胆汁排入肠内,形成所谓“胆红素的肠肝循环”。被吸收回肝的小部分尿胆原经体循环由肾排出体外。
正常情况下,血中胆红素浓度保持相对恒定,总胆红素(TB) 1.7~17.1μmol/L(0.1~1.0mg/dl),其中CB 0~3.42μmol/L(0~0.2mg/dl),UCB 1.7~13.68μmol/L(0.1~0.8mg/dl)。
二、【问题】黄疸的分类有哪些?
1.按病因学分类

(4)先天性非溶血性黄疸
1)Gilbert综合征:一般黄疸较轻,呈波动性,肝功能检查正常。
2)Dubin-Johnson综合征:由肝细胞对CB及某些阴离子向毛细胆管排泄发生障碍,致血清CB增加而发生的黄疸。
3)Crigler-Najjar综合征:血中UCB甚高,产生核黄疸(nuclear jaundice),见新生儿,预后极差。
4)Rotor综合征:系由肝细胞对摄取UCB和排泄CB存在先天性缺陷致血中胆红素增高而出现黄疸。
2.按胆红素性质分类
(1)以UCB增高为主的黄疸。
(2)以CB增高为主的黄疸。
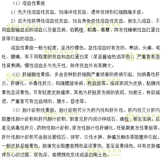
三、【问题】黄疸鉴别诊断有哪些?
(一)伴随症状
1.伴发热
见急性胆管炎、肝脓肿、钩端螺旋体病、败血症、大叶性肺炎及病毒性肝炎。急性溶血可先有发热而后出现黄疸。
2.伴上腹剧烈疼痛
见胆道结石、肝脓肿或胆道蛔虫病;右上腹剧痛、寒战高热和黄疸为夏科(Charcot)三联征,提示急性化脓性胆管炎;持续性右上腹钝痛或胀痛见病毒性肝炎、肝脓肿或原发性肝癌。
3.伴肝大
轻至中度肝大,质地软或中等硬度且表面光滑,见病毒性肝炎、急性胆道感染或胆道阻塞;明显肝大,质地坚硬,表面凹凸不平有结节者见原发或继发性肝癌;肝大不明显,质地较硬边缘不整齐,表面有小结节者见肝硬化。
4.伴胆囊肿大
提示胆总管梗阻,常见胰头癌、壶腹癌、胆总管癌、胆总管结石等。
5.伴脾大
见病毒性肝炎、钩端螺旋体病、败血症、疟疾、肝硬化、各种原因引起的溶血性贫血及淋巴瘤。
6.伴腹水
见重症肝炎、失代偿期肝硬化、肝癌等。
(二)辅助检查
1.实验室检査
溶血性黄疸血清UCB增加为主,尿胆原增加,粪胆原增加。急性溶血性黄疸尿中有血红蛋白排出,隐血试验阳性。血液检查除贫血外尚有网织红细胞增加、骨髓红细胞系列增生旺盛等。肝细胞性黄疸血清中CB与UCB均增加,尿胆原增高。胆汁淤积性黄疸血清CB增加为主,尿胆红素(urine bilirubin)试验阳性。尿胆原及粪胆原减少或阙如。血清碱性磷酸酶及总胆固醇增高。
2.其他检査
(1)B型超声:了解肝脏的大小、形态、肝内有无占位性病变、胆囊大小及胆道系统有无结石及扩张、脾脏有无肿大、胰腺有无病变。
(2)X线腹部平片及胆道造影:X线检查腹部平片可发现胆道结石、胰腺钙化等病变。X线胆道造影可发现胆管结石、狭窄、肿瘤等异常,并可判断胆囊收缩功能及胆管有无扩张。
(3)逆行胰胆管造影(ERCP):可通过内镜直接观察壶腹区与乳头部有无病变,可经造影区别肝外或肝内胆管阻塞的部位,也可间接了解胰腺有无病变。
(4)经皮肝穿刺胆道造影(PTC):能清楚显示整个胆道系统,可区分肝外阻塞性黄疸与肝内胆汁淤积性黄疸,对胆道阻塞的部位、程度及范围进行了解。
(5)上腹部CT:显示肝、胆、胰等病变,特别是肝外梗阻。
(6)放射性核素检查:应用198金或99锝扫描可了解肝内有无占位性病变。用131碘玫瑰红扫描可鉴别肝外阻塞性黄疸与肝细胞性黄疸。
(7)磁共振胆管成像(MRCP):清晰显示胆管系统的形态结构。对各种原因引起的梗阻性黄疸胆道扩张情况可作出比较客观的诊断。特别适用于B超或CT有阳性发现,但又不能明确诊断的患者。
(8)肝穿刺活检及腹腔镜检查:用于胆汁淤积性黄疸发生胆汁外溢造成胆汁性腹膜炎的患者,伴肝功能不良者可因凝血机制障碍致内出血,应慎重考虑指征。
〖医学教育网版权所有,转载务必注明出处,违者将追究法律责任〗

- · 医学教育网心血管内科主治医师:《答疑周刊》2024年第44期
- · 医学教育网内科主治医师考试:《答疑周刊》2024年第44期
- · 医学教育网心血管内科主治医师:《答疑周刊》2024年第43期
- · 医学教育网内科主治医师考试:《答疑周刊》2024年第43期
- · 医学教育网心血管内科主治医师:《答疑周刊》2024年第42期
- · 医学教育网内科主治医师考试:《答疑周刊》2024年第42期
- · 医学教育网心血管内科主治医师:《答疑周刊》2024年第41期
- · 医学教育网内科主治医师考试:《答疑周刊》2024年第41期
- · 医学教育网心血管内科主治医师:《答疑周刊》2024年第40期
- · 医学教育网内科主治医师考试:《答疑周刊》2024年第40期













扫一扫立即下载


