您的位置:医学教育网 > 医师分阶段考试 > 报考政策 > 报名条件

黑龙江地区可以参加临床医师分阶段考试吗?

2018-12-03 17:27 医学教育网
|

黑龙江地区的考生是否在关注临床专业能否报考临床医师分阶段考试呢?针对此问题小编为大家做以下整理,可以作为参考:

目前针对黑龙江地区开设医师分阶段考试只有“黑龙江中医药大学”开展中医医师分阶段考试,临床医师分阶段考试暂未开设。因此临床专业无法报考黑龙江临床医师分阶段考试。

如果为中医类别则可以在黑龙江中医药大学参加中医医师分阶段考试。

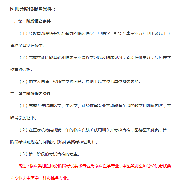
医师分阶段报名条件:

以上为“黑龙江地区可以参加临床医师分阶段考试吗?”全部内容,希望可以帮到您!

热点
编辑推荐
    回到顶部
    折叠
    您有一次专属抽奖机会
    可优惠~
    领取
    优惠
    注:具体优惠金额根据商品价格进行计算
    恭喜您获得张优惠券!
    去选课
    已存入账户 可在【我的优惠券】中查看