国家卫健委关于修订《医师资格考试大纲(医学综合考试)》中卫生法规部分内容的通知已发布(查看原文>>),2021年中医、中西医结合执业(助理)医师《卫生法规》考试大纲将按照修订版本进行。医学教育网老师及时为大家分析了中西医助理医师卫生法规考试大纲变动说明(2020年修订版),现在免费分享如下,希望可以帮助大家尽快找到复习方向。
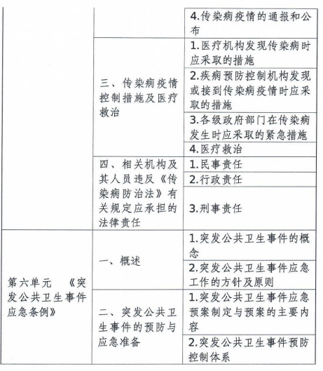
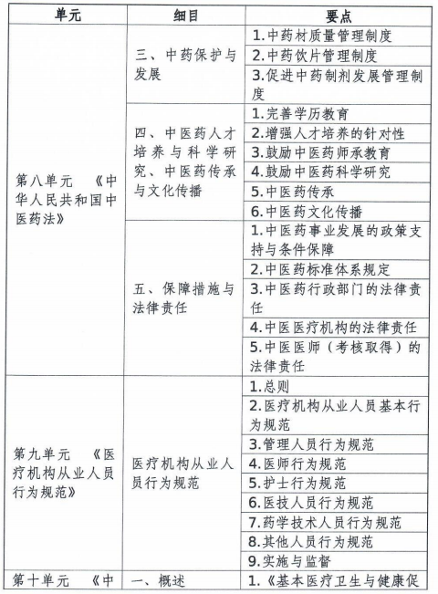
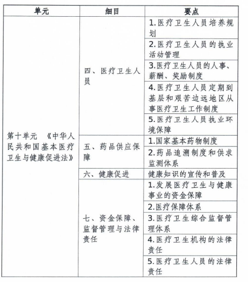
中西医助理医师卫生法规考试大纲变动说明(2020年修订版)与以前的大纲内容相比,变化不大,主要是新增加了第十单元的内容,具体增加的大纲内容如下:
根据国家医师考试中心消息,2021年中西医助理医师考试卫生法规部分大纲已修订,医学教育网编辑为大家整理了修订后的大纲全文如下:
官方原文:国家卫健委关于修订《医师资格考试大纲(医学综合考试)》中卫生法规部分内容的通知
相关阅读:
以上分享的“解读中西医助理医师卫生法规考试大纲(2020年修订版)”内容,由医学教育网小编搜集整理,如果您觉得对您有所帮助,可以分享给朋友。想了解更多医学考试信息、复习资料、备考干货请关注医学教育网。

学员讨论(0)
相关资讯
- · 【国家中医药管理局】2025年中西医助理医师实践技能考试注意事项
- · 2025年度中西医助理医师资格考试合格分数线有变化吗?
- · 2024年中西医结合执业助理医师的笔试合格分数线?
- · 【4月备考】2025中西医助理笔试知识点专题打卡:开启高效备考之旅
- · 2025年中西医助理医师《技能备考全能包》上线,备考利器一击必中!
- · 2025年吉林延边考点中西医助理医师报名审核档案开始发放邮寄
- · 内蒙古2025年中西医助理医师技能缴费的截止日期是什么时候?
- · 内蒙古2025年中西医助理医师实践技能缴费入口在哪里?
- · 内蒙古2025年中西医助理医师技能缴费开始时间是什么时候?
- · 内蒙古2025年中西医助理医师实践技能缴费方式是什么?






















扫一扫立即下载


