近日,国家卫生健康委办公厅印发全科医生转岗培训大纲(2019年修订版)的通知,明确培训计划向重点地区倾斜,来自贫困地区、民族地区、革命老区的培训对象同等条件优先招收。
全科医生的培训内容包括全科医学基本理论知识培训、临床综合诊疗能力培训、基层医疗卫生实践及全科临床思维训练四个板块。在社区康复方面需熟悉康复评定的种类和特点;常用物理疗法、作业疗法、中医药传统康复疗法、日常生活能力训练的方法。在基层医疗卫生实践方面,要求重点培训基层常见多发疾病诊治、中医药健康管理、基层医疗卫生机构管理常识等。《大纲》强调,培训基地可根据培训对象从事临床医疗工作的专业背景和工作经历(时间截至培训报到当日),适当减免相关培训内容。
《大纲》明确全科医生转岗培训对象包括两类临床医师:一是基层医疗卫生机构中已取得临床执业(助理)医师资格、拟从事全科医疗工作、尚未接受过全科医生转岗培训、全科专业住院医师规范化培训或助理全科医生培训的临床执业(助理)医师。二是二级及以上医院中取得临床执业医师资格、从事临床医疗工作三年及以上、拟从事全科医疗工作、尚未接受过全科医生转岗培训、全科专业住院医师规范化培训或助理全科医生培训的其他专科临床执业医师。
以下是通知全文
国家卫生健康委办公厅关于印发全科医生转岗培训大纲(2019年修订版)的通知
国卫办科教发〔2019〕13号
各省、自治区、直辖市及新疆生产建设兵团卫生健康委:
为贯彻党的十九大和全国卫生与健康大会精神,落实《“健康中国2030”规划纲要》和《国务院办公厅关于改革完善全科医生培养与使用激励机制的意见》要求,扩大全科医生转岗培训实施范围,规范全科医生转岗培训工作,提高全科医生转岗培训质量,我委组织制定了《全科医生转岗培训大纲(2019年修订版)》(可从国家卫生健康委网站下载)。现印发给你们,请结合实际贯彻执行,并提出以下工作要求:
一、加强组织领导
全科医生转岗培训是当前加快壮大全科医生队伍的有效途径,各级卫生健康行政部门要高度重视,将其作为深化医改、加强全科医生队伍建设的重要举措,强化组织领导,完善政策措施,分解目标任务,责任分工到人,层层抓好落实。省级卫生健康行政部门要统筹资源,加大投入,加强培训基地和师资队伍建设,健全培训体系,严格培训质量控制,推动本地全科医生转岗培训工作扎实稳妥有效开展。
二、加强政策保障
省级卫生健康行政部门要结合实际制订本地全科医生转岗培训规划和年度计划,培训计划向贫困地区、民族地区、革命老区重点倾斜,同等条件下对来自本省域贫困地区、民族地区、革命老区的培训对象优先招收。经单位同意派出参加全科医生转岗培训的,原单位应当保证培训对象培训时间,培训期间工资待遇不变,工作年限连续计算。鼓励二级及以上医院有关专科医师参加全科医生转岗培训,培训考核合格的,在原注册执业范围基础上增加全科医学专业执业范围,允许其在培训基地和基层医疗卫生机构提供全科医疗服务,并按规定享受相关津补贴。培训对象注册全科医学专业执业范围后,应当积极参与全科医疗工作或从事全科医学带教工作,并纳入医师定期考核。
三、加强监督管理
省级卫生健康行政部门应当以需求为导向,以培训质量为核心,针对全科医生转岗培训工作的关键环节,强化省域内各有关地市、区(县)、各培训基地全科医生转岗培训工作的指导与监督,加强政策宣教,完善对实施过程的指导、监测和检查评估,实现监督管理全覆盖,对培训基地实行严格的动态管理,确保培训质量和效果。中央财政专项转移支付经费主要用于来自基层医疗卫生机构培训对象的生活补助和教学实践活动,培训经费实行专款专用,不得截留、挪用。我委将适时对各地工作进行抽查,并委托第三方对各地实施进展、过程管理、培训质量与效果等进行外部评价。
附件:全科医生转岗培训大纲(2019年修订版)
为贯彻落实《国务院办公厅关于改革完善全科医生培养与使用激励机制的意见》要求,规范全科医生转岗培训工作,提高全科医生转岗培训质量,加强全科医生队伍建设,制定本培训大纲。
一、培训目标
以全科医学理论为基础,以基层医疗卫生服务需求为导向,通过较为系统的全科医学相关理论学习和实践技能培训,培养具有高尚职业道德和良好专业素质,热爱全科医学事业,掌握全科专业基本知识和技能,达到全科医生岗位胜任力基本要求,能够为个人、家庭、社区提供综合性、连续性、协调性基本医疗卫生服务的合格全科医生。
二、培训对象
符合以下条件的临床医师可申请参加全科医生转岗培训:
(一)基层医疗卫生机构中已取得临床执业(助理)医师资格、拟从事全科医疗工作、尚未接受过全科医生转岗培训、全科专业住院医师规范化培训或助理全科医生培训的临床执业(助理)医师。
(二)二级及以上医院中取得临床执业医师资格、从事临床医疗工作三年及以上、拟从事全科医疗工作、尚未接受过全科医生转岗培训、全科专业住院医师规范化培训或助理全科医生培训的其他专业临床执业医师。
三、培训时间和方式
(一)培训时间。
培训总时长不少于12个月,可以在2年内完成。其中,全科医学基本理论知识培训不少于1个月(160学时)、临床综合诊疗能力培训不少于10个月、基层医疗卫生实践不少于1个月(160学时)、全科临床思维训练时间不少于20学时(穿插培训全过程)。
(二)培训方式。
培训采取模块式教学、必修与选修相结合的方式进行,允许培训基地根据培训对象的专业背景、工作年限和个性化需求,按照“填平补齐”的原则,灵活安排培训内容,重在全科岗位胜任能力的培养。具体要求见表1.

四、培训内容及要求
(一)全科医学基本理论知识培训。
主要包括:全科医学及其相关理论、国家医疗卫生体系与基层医疗卫生服务、医患关系与人际沟通、健康管理及慢性病管理、社区康复、卫生信息管理、预防医学等内容。具体培训细则如下:
1.全科医学及其相关理论。
掌握:全科医学的基本概念,全科医生的服务模式和工作方法,全科医学的诊疗思维模式;全科医学以家庭为单位的照顾方式;我国全科医生培训模式、转岗培训目标和大纲。
熟悉:我国全科医学教育发展现状,国家关于全科医生队伍建设的方针政策;临床预防的概念、原则与方法。
2.国家医疗卫生体系与基层医疗卫生服务。
掌握:国家医疗卫生体系和相关政策,包括医疗保障制度。
熟悉:我国医疗卫生机构的主要类型、功能、执业范围、服务对象;双向转诊、签约服务、绩效考核的相关内容;我国基层医疗卫生服务相关政策。
3.医患关系与人际沟通。
掌握:医学伦理学的基本原则、病人的基本权利和义务;医患关系模型及其意义、全科医疗中医患关系的建立与维护;人际关系与沟通技巧;遵医行为的影响因素及其改善的方法。
熟悉:基层医疗卫生机构就诊患者的心理特点和需求,基层常见医疗纠纷及其预防、处理。
4.健康管理及慢性病管理。
掌握:健康管理的基本概念;生命周期及其健康维护的概念与基本方法;疾病筛检的原则与方法;基层慢性病的健康管理技能,以高血压、糖尿病、慢性阻塞性肺病患者和高危人群的管理技能与规范为重点;避孕节育基本知识和服务技能。
5.社区康复。
掌握:康复医学的概念;社区康复的基本原则、服务模式与内容。
熟悉:康复评定的种类和特点;常用物理疗法、作业疗法、中医药传统康复疗法、日常生活能力训练的方法。
6.卫生信息管理。
掌握:居民健康档案的建立、应用与管理。
熟悉:基层医疗卫生机构信息系统、远程医疗、转诊绿色通道、互联网医疗等;计算机检索相关信息的基本途径与方法;循证医学的基本概念。
7.预防医学。
掌握:流行病学的基本概念、基本方法,社区卫生诊断的资料收集与整理分析;健康促进与健康教育的基本概念与方法,健康教育服务规范;突发公共卫生事件的概念、内容、识别与处理原则。
了解:常用卫生统计分析方法,基础数据的常规处理;基层常见慢性病的膳食指导原则,居民营养监测方法。
8.其他。
各省(区、市)根据本地区基层医疗卫生服务的实际需求,可适当安排其他相关理论学习内容。
(二)临床综合诊疗能力培训。
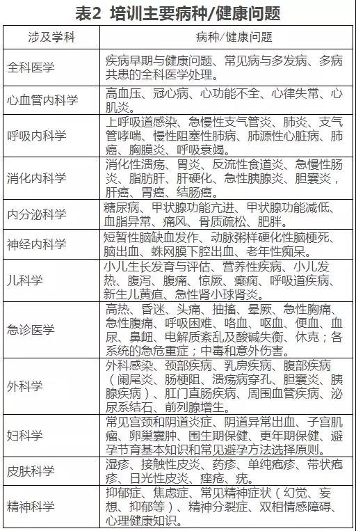
根据基层医疗卫生服务实际需求,以临床科室轮转方式组织安排教学活动,包括临床基础培训(岗前培训,1周)和临床科室轮转两部分。其中,临床科室轮转分必修轮转科室和选修轮转科室,不同轮转科室需要学习的主要病种/健康问题见表2,各地、各培训基地可根据当地和学员实际情况,对有关培训内容作适当调整优化。

1.临床基础培训。
(1)常见症状的诊断与鉴别诊断。
掌握:发热、头痛、头晕、咳嗽、心悸、胸闷、胸痛、腹痛、腹泻、便秘、腰痛、血尿、淋巴结肿大、关节痛、水肿、失眠、消瘦、乏力等常见症状的诊断和鉴别诊断。
(2)临床基本技能。
掌握:体格检查操作规范;心电图机操作及注意事项;掌握无菌操作的基本步骤与方法;临床常见X线、B超结果判读;常用实验室检查和结果判读;门诊、住院病历的基本内容与书写规范;常用药物的合理使用。
熟悉:临床培训基地的各项规章制度。
2.临床科室轮转。
(1)全科医学科。
①实训内容:疾病早期与健康问题、常见病与多发病、合并多种疾病的临床情况。
②基本知识:
掌握:常见疾病的早期临床表现、诊断与鉴别诊断、处理原则、生活方式指导;常见健康问题的识别与处理;基层常见病多发病诊断与鉴别诊断、处理原则、生活方式指导;慢性非传染性疾病的管理技能,包括危险因素分析、筛检方法、防治原则、健康管理;合并多种疾病患者的综合治疗。
熟悉:生命周期各阶段常见健康问题与周期性健康体检建议。疑难病例的临床诊断思维模式。多病共患时主要处理原则。
③基本技能:
掌握:全科接诊流程、多病共患案例分析。
熟悉:周期性健康体检。
(2)内科。
1)心血管系统疾病。
②基本知识:掌握以上疾病的主要病因、临床特征、诊断、鉴别诊断、处理原则与方法、转诊指征及预防。
③基本技能:
掌握:循环系统的体格检查;血压的测量、高血压及其合并症的早期识别、连续性随访管理、高血压的合理用药;心绞痛、心肌梗死、心功能不全的应急处理;心电图检查方法与结果判读。
熟悉:心脏X线特点;超声心动图结果判读;心脏起博器安装的适应症及社区指导原则。
了解:动态心电图、动态血压监测的适应症及其检查结果的临床意义。
2)呼吸系统疾病。
①实训内容:上呼吸道感染、急慢性支气管炎、肺炎、支气管哮喘、慢性阻塞性肺病、肺源性心脏病、肺癌、胸膜炎、呼吸衰竭。
②基本知识:掌握以上疾病的临床特征、诊断、鉴别诊断、处理原则与方法、转诊指征及预防。
③基本技能:
掌握:痰标本正确留取方法;常见呼吸系统疾病X线判读;危重病人吸痰;正确吸氧的方法、简易呼吸器的使用;峰流速仪的使用;雾化吸入器和气雾剂的使用方法。
3)消化系统疾病。
①实训内容:消化性溃疡、胃炎、反流性食道炎、急慢性肠炎、脂肪肝、肝硬化、急性胰腺炎、胆囊炎及肝癌、胃癌、结肠癌。
②基本知识:掌握以上疾病的临床特征、诊断、鉴别诊断、处理原则与方法、转诊指征及预防,肝癌、胃癌、结肠癌的早期筛查。
③基本技能:
掌握:腹部查体的方法;安置胃管、灌肠的技术。
4)内分泌及代谢性疾病。
①实训内容:糖尿病、甲状腺功能亢进、甲状腺功能减低、血脂异常、痛风、骨质疏松、肥胖。
②基本知识:掌握以上疾病及健康问题的临床特征、诊断、鉴别诊断、处理原则与方法、转诊指征及预防。
③基本技能:
掌握:快速血糖测定方法;尿糖试纸的使用方法;胰岛素的使用方法。
熟悉:尿微量蛋白试纸使用方法;糖耐量试验的测定方法。
(3)神经内科。
①实训内容:短暂性脑缺血发作、动脉粥样硬化性脑梗死、脑出血、蛛网膜下腔出血、老年性痴呆。
②基本知识:掌握以上疾病的临床特征、诊断、鉴别诊断、处理原则与方法、转诊指征及预防;老年性痴呆的早期识别及社区照顾原则。
③基本技能:
掌握:常用神经系统的体格检查方法。
熟悉:眼底镜的检查技术。
(4)儿科。
①实训内容:小儿生长发育与评估、营养性疾病、小儿发热、腹泻、腹痛、惊厥、癫痫、呼吸道疾病、新生儿黄疸、急性肾小球肾炎。
②基本知识:掌握以上疾病与健康问题的临床特征、初步诊断与鉴别诊断、处理原则与方法、转诊指征及预防。
③基本技能:
掌握:体格检查、用药特点、药物剂量的计算、小儿液体疗法。
熟悉:小儿病史特点、小儿急诊急救方法。
(5)急诊科。
①实训内容:高热、昏迷、头痛、抽搐、晕厥、急性胸痛、急性腹痛、呼吸困难、咯血、呕血、便血、血尿、鼻衄、电解质紊乱及酸碱失衡、休克;各系统的急危重症;中毒和意外伤害。
②基本知识:掌握上述急诊常见症状和问题的诊断、鉴别诊断、处理原则与方法及转诊流程。熟悉强心药、利尿药、血管活性药、抗心律失常药、解痉平喘药、镇痛镇静药、止血药、解毒药等急救药物的正确使用。
③基本技能:
掌握:吸氧、洗胃、催吐技术;院前急救的基本原则与方法;徒手心肺复苏技术;包扎、止血、固定、搬运的原则与方法;理化因素所致伤害的处理原则和方法;使用救护车转运病人的注意事项和转诊前的准备。
熟悉:电除颤的方法;气管插管、呼吸机的使用方法。
(6)外科。
①实训内容:外科感染、颈部疾病、乳房疾病、腹部疾病(阑尾炎、肠梗阻、溃疡病穿孔、胆囊炎、胰腺疾病)、肛门直肠疾病、周围血管疾病、泌尿系结石、前列腺增生
②基本知识:掌握以上疾病的临床特征、初步诊断与鉴别诊断、处理原则与方法、转诊指征及预防。
③基本技能:
掌握:体格检查,肛门指诊、换药、拆线。
熟悉:清创缝合、引流、体表肿物切除。
(7)妇科。
①实训内容:常见宫颈和阴道炎症、阴道异常出血、子宫肌瘤、卵巢囊肿、围生期保健、更年期保健、避孕节育基本知识和常见避孕方法选择原则。
②基本知识:掌握以上疾病与健康问题的临床特征、初步诊断与鉴别诊断、处理原则与方法、转诊指征及预防。
③基本技能:
掌握:体格检查、早孕HCG试纸的使用方法与孕期保健的检查内容。
熟悉:窥阴器的使用方法、子宫颈涂片技术、孕期四步触诊检查法。
(8)皮肤科。
①实训内容:湿疹、接触性皮炎、药疹、单纯疱疹、带状疱疹、日光性皮炎、痤疮、疣。
②基本知识:掌握以上疾病的临床特征、初步诊断与鉴别诊断、处理原则与方法、转诊指征及预防。
③基本技能:
掌握:体格检查、用药原则。
熟悉:皮肤活检方法,冷冻、激光的治疗适应证。
(9)精神科。
①实训内容:抑郁症、焦虑症、常见精神症状(幻觉、妄想、抑郁等)、精神分裂症、双相情感障碍、心理健康知识。
②基本知识:掌握以上疾病的临床特征、初步诊断与鉴别诊断、处理原则与方法、转诊指征及预防。
③基本技能:
熟悉:专科检查内容,常用筛检量表如抑郁自评量表(SDS)、焦虑自评量表(SAS)的使用指征与结果判读。
(三)基层医疗卫生实践。
培训对象通过基本医疗和基本公共卫生服务相关实践,树立以居民健康为中心、家庭为单位、社区为基础的全科医学观念,培养个体与群体相结合的综合性、连续性、协调性服务能力,同服务对象建立良好沟通和医患关系的能力;提升基层医疗卫生服务管理和团队合作的能力,以及结合实际发现问题和解决问题的能力。
主要内容包括基本医疗卫生服务、基本公共卫生服务和基层医疗卫生服务管理,重点内容见表3.

1.全科医疗服务技能。
掌握:全科医生基层接诊的问诊技术、体格检查、医患沟通技巧,以人为中心的临床思维和照顾方式,基层常用药品的合理使用、注意事项及不良反应监测报告;居民健康档案的建立与管理(每人至少完成2份规范的健康档案);家系图的绘制与家庭结构分析;家庭医生简约服务内容;双向转诊指征、流程和方法;法定传染病报告与处理服务流程。
熟悉:儿童免疫规划实施流程;传染病和突发公共卫生事件的报告与处理规范,严重精神障碍、抑郁症、焦虑症等精神障碍的早期识别和转介处理。
2.慢性病管理。
掌握:高血压、糖尿病、冠心病、脑卒中、慢性阻塞性肺病等重点慢性病人及高危人群的筛查、预防控制与健康管理服务;高血压患者和糖尿病患者健康管理服务规范;严重精神障碍患者管理。
熟悉:群体和个体的健康教育技能(包括教育、咨询、评价等),结合卫生主题日至少组织一次群体性的健康教育活动;实施营养指导的具体方法;社区慢性病的运动及心理指导。
了解:冠心病、脑卒中、慢性阻塞性肺病等社区常见疾病的康复方法。
3.社区重点人群保健。
掌握:国家基本公共卫生服务规范,包括:孕产妇健康管理服务规范、预防接种服务规范、0-6岁儿童健康管理服务规范、老年人健康管理服务规范。
熟悉:重点人群的健康管理及相关政策;老年保健的目标、内容、方法与要求;老年常见健康问题的预防、处理及居家照顾、家庭病床管理;严重精神障碍患者管理服务规范。
4.基层医疗卫生服务管理。
了解:基层医疗卫生服务管理的基本概念、常用评价指标;服务需求评价、社区卫生诊断的基本步骤,全科医生团队工作方法;病人满意度调查及分析;与其他有关社区组织及二级以上医疗卫生机构沟通协作的途径和方法。
(四)全科临床思维训练。
主要以病例讨论为主的方式进行,穿插于培训全过程,提高培训对象关于常见健康问题的临床诊疗和常见慢性病基层管理过程中的全科临床思维能力。
重点内容见表4.

病例讨论共计10次,每月1次,每次病例讨论2学时,由培训基地全科医学科组织实施。
五、相关培训内容减免办法
培训基地可根据培训对象从事临床医疗工作的专业背景和工作经历(时间截至培训报到当日),适当减免相关培训内容。
(一)取得省级及以上卫生健康行政部门颁发的全科医学师资培训合格证书的培训对象,其全科医学基本理论知识培训可予以减免。
(二)来自基层医疗卫生机构的培训对象,在基层医疗卫生机构从事医疗工作2年及以上、具有中级及以上职称的,其基层医疗卫生实践可予以减免。
(三)来自二级及以上医院的培训对象,具有主治医师资格的,其原从事专科(以医师执业证书中的注册范围为准)所对应二级学科的临床轮转培训可予以减免,其中医师执业注册范围为内科、神经内科、急诊科专业的,其内科、神经内科、急诊科的临床轮转培训可同时予以减免;在所在医院独立设置的全科医学科全职从事全科医疗、教学工作满2年的,其临床轮转培训、基层医疗卫生实践和全科临床思维训练可予以减免。
(四)来自二级及以上医院的培训对象,具有副主任医师及以上资格的,其临床轮转培训可予以减免;在所在医院独立设置的全科医学科从事全科医疗、教学工作满1年的,其基层医疗卫生实践和全科临床思维训练可予以减免。
(五)注册为其他专业专科医师,但已通过全科专业住院医师规范化培训并获得合格证书者,或通过省级及以上卫生健康行政部门组织的全科医师骨干培训,培训时间超过10个月并获得合格证书者,可在原注册执业范围基础上增加全科医学专业执业范围。
六、组织管理
省级卫生健康行政部门负责培训的组织与管理,并制订具体的培训计划和管理方案,充分发挥住院医师规范化培训基地和助理全科医生培训基地的作用。
(一)全科医学基本理论知识培训:由省级卫生健康行政部门遴选具有大专及以上学历教育资质的培训机构或全科医生转岗培训基地承担。
(二)临床综合诊疗能力培训:由省级卫生健康行政部门遴选的临床培训基地承担,优先考虑国家建设的全科医生临床培养基地。
(三)基层医疗卫生实践:由省级卫生健康行政部门遴选的基层实践基地承担。
七、考核与结业
全科医生转岗培训结业考核分为理论考核和实践技能考核两部分,考核工作由省级卫生健康行政部门统一组织。理论考核或实践技能考核不合格者,由省级卫生健康行政部门统一组织补考。理论考核和实践技能考核全部合格者,获得全科医生转岗培训合格证书。
来源:国家中医药管理局















扫一扫立即下载


