2021年中西医结合助理医师考试中医基础理论的复习内容,相信是2021年中西医结合助理医师考生们关注的问题,医学教育网郑芪老师整理“藏象学说考点——郑芪老师整理中西医执业医师中基考点”如下,希望可以帮助同学顺利通过考试。
藏象,是指藏于体内的内脏及其表现于外的生理病理征象及与自然界相通应的事物和现象。藏象学说的主要特点是以五脏为中心的整体观,主要体现在以五脏为中心的人体自身的整体性及五脏与自然环境的统一性两个方面。
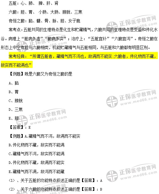
【医学教育网原创整理,转载请注明出处!违者必究!】
2020年考情分析:
大部分的中医基础学科还是稳居在第一单元,其中中医经典的一部分内容跨越到了第二单元。第一单元中医基础理论占分比会少一些,中医诊断学、方剂学和中药的分值比相对稳定。
新增学科中医经典占分比两个单元相加基本在20分左右,对于中医基础比较差,没有接触过四大经典著作的学员来说,这20分确实是不容易得到的。大部分学员对此学科有些轻敌,以为会出一些比较基础的内容,所以没有花精力在这上面,甚至有学员反馈题干都读不懂,这20分着实很难拿到了。
所以在接下来的备考中,一定要花精力来吃透这一部分的分值,为通过医考助力。卫生法规突破性的来到了第一单元,题目相对来说不难,10分的分数,拿到一半以上还是比较容易的。
查看汇总:郑芪老师精炼浓缩中医基础理论考点——中西医结合助理医师
查看直播:【免费直播】21年中西医中基到底咋学?专业师资郑芪教你科学备考!
专业师资介绍:医学教育网新锐专业师资郑芪老师——中西医执业/助理医师培训界黑马
小编推荐:
以上“藏象学说考点——郑芪老师整理中西医执业医师中基考点”由医学教育网郑芪老师,更多辅导精华资料、备考经验、免费视频课程请查看正保医学教育网。















扫一扫立即下载


